失业了怎么办?很多人开始担心了未来生活了,对于如何应对当下的生活状况,很多人都发出了疑问??
不要怕,这里有一份福利!
【一文看懂】
千万别错过了!
申领失业保险待遇,
需提交哪些材料?
到哪里申领?
新社通小编在这里给你整理好,点下去就能看懂!
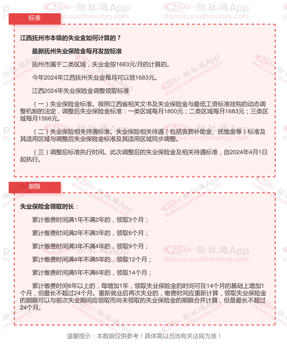
在现代社会,失业保险作为社保体系的重要组成部分,为失业人员提供了重要的经济保证。其中,“失业金可以领多少钱”,一年最多能领多少个月?怎么计算的?
在这个瞬息万变的时代,失业已经成为许多家庭不得不面对的现实问题。面对突如其来的经济压力,失业金成为了许多失业者的救命稻草。关于失业保险金领怎么领?需要什么条件的?办理材料要哪些?最新抚州失业保险金领取相关最新资讯,在这里新社通小编整理告诉大家,记得收藏好了!

失业金申领对象
参保失业人员

失业金领一次
失业待遇标准
领取材料
失业金
支付宝申请
失业保险金
失业保险金
失业保险金
失业金领取
领取多少个月