我失业了,去哪儿领失业保险金?
需要满足什么条件?
需要准备哪些材料?
看这篇就知道!
下面是新社通小编整理的
在这个瞬息万变的时代,失业已经成为许多家庭不得不面对的现实问题。面对突如其来的经济压力,失业金成为了许多失业者的救命稻草。关于失业保险金领怎么领?需要什么条件的?办理材料要哪些?失业人员有哪些待遇?应享受失业待遇标准贵州安顺,随新社通小编来了解一下。

失业保险金,是指失业保险经办机构依法支付给符合条件的失业人员的基本生活费用,是对失业人员在失业期间失去工资收入的一种临时补偿。失业保险金目的是为了保证失业人员的基本生活需要。失业保险金依法从失业保险基金中列支。

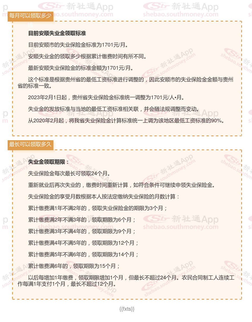
失业金标准
失业金领取
条件及材料
领取多少个月
领取期限计算
领取多少个月
领取多少钱
失业保险金
失业金领取
失业金领取