我失业了,去哪儿领失业保险金?
需要满足什么条件?
需要准备哪些材料?
看这篇就知道!
下面是新社通小编整理的
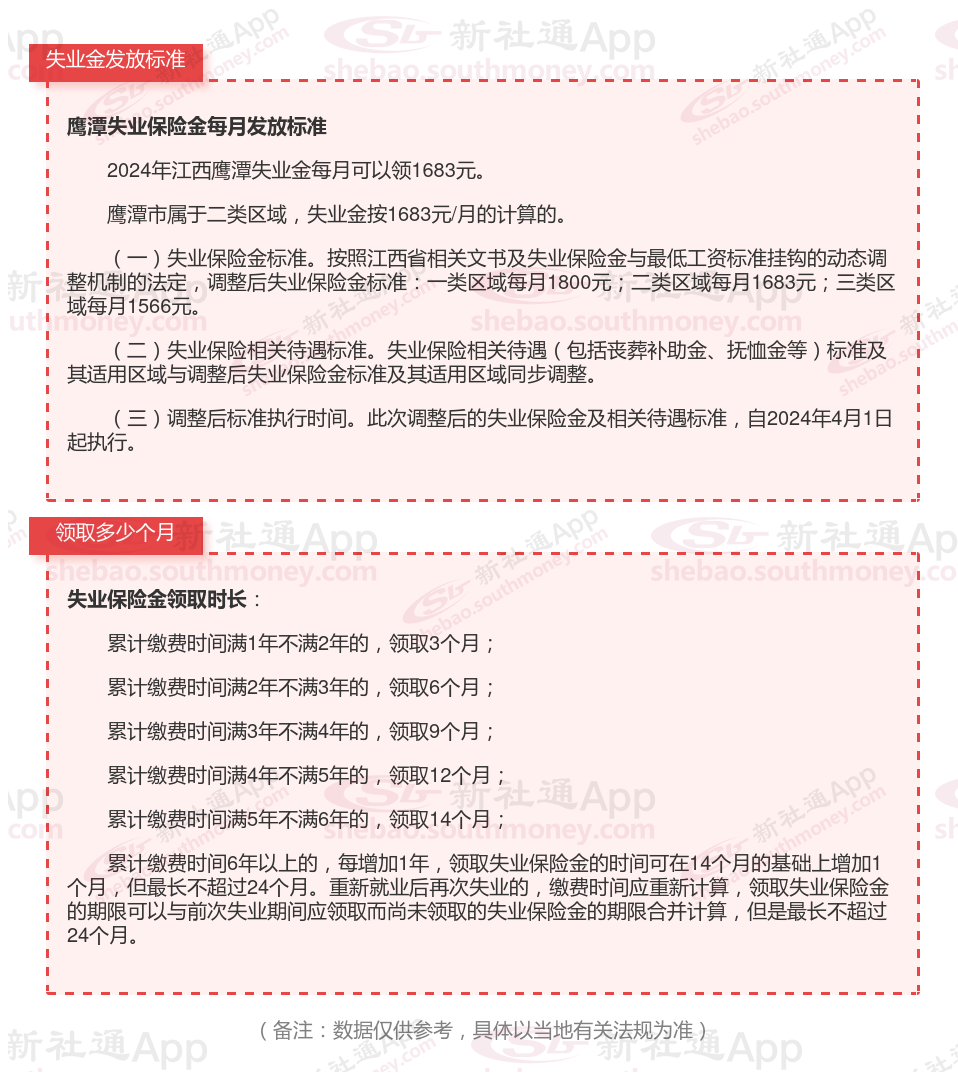
在这个瞬息万变的时代,失业已经成为许多家庭不得不面对的现实问题。面对突如其来的经济压力,失业金成为了许多失业者的救命稻草。关于失业保险金领怎么领?需要什么条件的?办理材料要哪些?失业人员有哪些待遇?应享受失业待遇标准江西鹰潭,随新社通小编来了解一下。

失业金的定义和作用
失业金是失业保险制的一部分,旨在为失业人员提供一定的经济补偿,帮助他们维持基本生活。失业金的主要作用是确保失业人员的基本生活需求,减轻其经济压力,并促进其尽快重新就业。

失业保险金
遣散费
领取材料
失业金标准
诸暨失业保险金
失业金领取
领取期限计算
失业金可以领取
领取期限计算
申领失业金