失业怎么办?失业了,有哪些待遇的?其实有一笔钱记得去申请——失业保险金!失业金提供经济保证,影响消费、社保及就业。领取需满足条件,及时申请并如实提供材料,关注法规变化,合理使用失业金。
我失业了,去哪儿领失业保险金?
需要满足什么条件?
需要准备哪些材料?
看这篇就知道!
下面是新社通小编整理的
在这个瞬息万变的时代,失业已经成为许多家庭不得不面对的现实问题。面对突如其来的经济压力,失业金成为了许多失业者的救命稻草。关于失业保险金领怎么领?需要什么条件的?办理材料要哪些?失业人员有哪些待遇?应享受失业待遇标准呼和浩特,随新社通小编来了解一下。

失业金?是指失业保险金,是失业保险制的一部分,旨在为失业人员提供基本生活能力。

领取材料
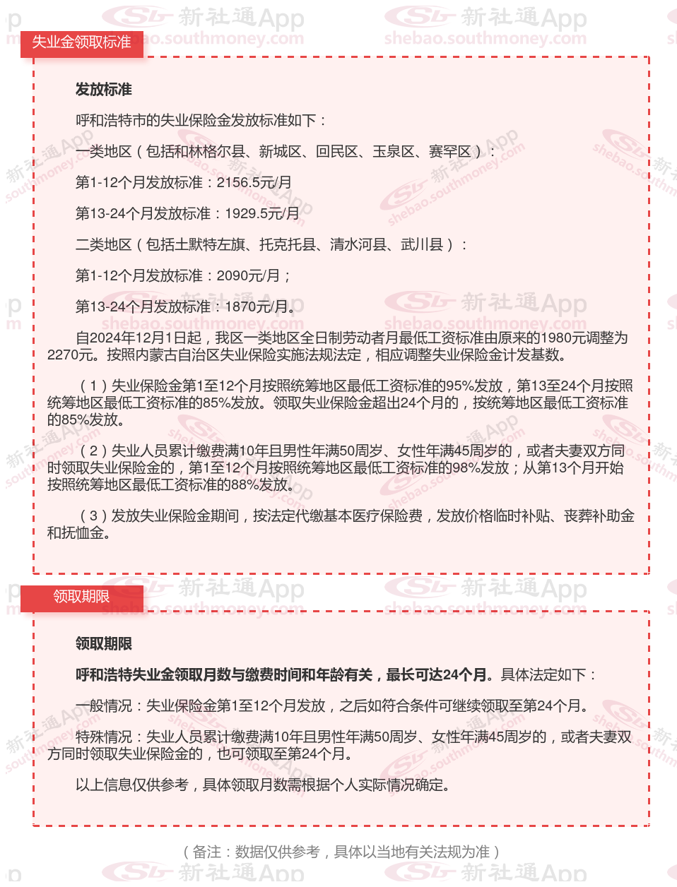
领取期限计算
失业金领取
失业金标准
失业金领取
失业保险金
领取期限计算
申领失业金
失业保险金
失业金领一次