#湖南长沙灵活就业人员社保缴费2025年#在当前的社保体系中,灵活就业人员作为特殊的群体,其社保缴费问题备受关注。本文就湖南长沙灵活就业人员社保缴费的种类和具体比例、费用,具体谈谈灵活就也人员的社保相关问题。下面随新社通小编一起来看看。
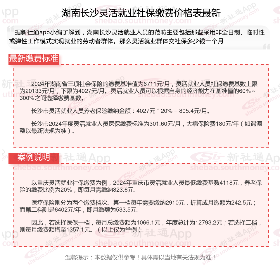
一、2025年湖南长沙灵活就业社保缴费标准表 湖南长沙灵活就业社保多少钱一个月?

湖南长沙灵活就业人员社保缴费档次表:一般分为五个档次,具体为上年度在岗职工平均工资的60%、70%、80%、90%和100%。灵活就业人员可以根据自己的意愿选择缴费档次,缴费比例为20%,其中12%进入统筹基金,8%进入个人账户。
二、2025年湖南长沙灵活就业社保缴费基数及比例最新消息
(1)湖南长沙社保缴费比例各个地区标准有些细微的差别,并且会不断产生新的变化。
社保缴纳费用是以缴费基数为基数以一定的比例进行缴费,职工社保分为单位缴纳部分和个人缴纳部分,两者缴纳比例不同,但是灵活就业人员参保职工社保没有单位负责,将全部由个人缴费。
提示:灵活就业养老保险的缴费比例一致,都是社保缴费基数的20%。
灵活就业医保的缴费比例就有些差异了,有些地方是6%,有些地方是8%,有些地方是13%。
(2)湖南长沙灵活就业社保参照职工社保的缴费基数进行缴纳。灵活就业社保由于各地区经济发展水平不一,职工月平均工资存在差异,所以各地区的社保缴费基数上下限也不同。
而社保缴费基数由当地上一年度职工的月平均工资确定,一般是以当地社会平均工资的60%-300%为社保缴费基数,基本上分为60%、80%、90%、100%、150%、200%、250%、300%等八个缴费档次。
灵活就业补贴
灵活社保缴费
社保缴纳
灵活就业补贴
广西河池社保
社保
社保缴纳
广东韶关社保
社保缴纳
社保缴费