2024甘肃嘉峪关4050补贴主要针对的是年龄在40岁以上的女性和50岁以上的男性,这些人群通常因为年龄较大而面临就业困难。
“灵活就业4050社保补贴”是指灵活就业困难人员社保补贴。该方案是对就业困难人员灵活就业后办理了就业登记手续并参加社会保险的,给予社会保险补贴。那么甘肃嘉峪关4050灵活就业困难人员社保补贴标准是多少?甘肃嘉峪关4050社保补贴需要符合什么条件?接下来随新社通APP小编了解一下最新资讯。
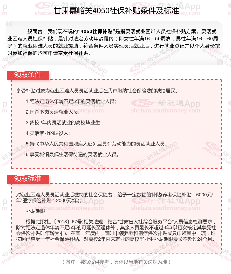
一、甘肃嘉峪关4050社保补贴标准及条件2023-2024年

二、甘肃嘉峪关灵活就业4050社保补贴申请流程:
申请流程:(1)符合领取条件的灵活就业人员向街道劳保机构申报就业,并凭《再就业优惠证》、社会保险缴费凭证等相关材料,向街道劳保机构提出社会保险补贴申请;
(2)街道劳保机构核实灵活就业人员的就业情况,出具灵活就业证明,并为其向当地县级以上劳保部门申请社会保险补贴;
(3)经劳保部门审核、财部门复核后,将补贴资金直接支付给本人;社会保险补贴标准按灵活就业人员实际缴纳社会保险费的一定比例计算。具体补贴方法由各、自治区、直辖市根据《资金管理通告》制定。
灵活就业补贴
4050补贴
4050补贴
4050补贴
灵活就业补贴
4050补贴
4050补贴
灵活就业补贴