2024沧州灵活就业4050社保补贴是一项面向特定年龄段的就业困难人群的社会保险补贴。
多数地区只有4050人员可以领取社保补贴,现在扩大了补贴对象及范围,通过就业困难人员认证,实现灵活就业,并且自己缴纳职工社保的灵活就业人员,一般都能申请灵活就业社保补贴。那么沧州4050灵活就业社保补贴标准是多少钱?沧州4050社保补贴条件是什么?接下来随新社通APP小编了解一下最新资讯。
一、沧州灵活就业4050社保补贴怎么申请
申请流程:(1)符合领取条件的灵活就业人员向街道劳保机构申报就业,并凭《再就业优惠证》、社会保险缴费凭证等相关材料,向街道劳保机构提出社会保险补贴申请;
(2)街道劳保机构核实灵活就业人员的就业情况,出具灵活就业证明,并为其向当地县级以上劳保部门申请社会保险补贴;
(3)经劳保部门审核、财部门复核后,将补贴资金直接支付给本人;社会保险补贴标准按灵活就业人员实际缴纳社会保险费的一定比例计算。具体补贴方法由各、自治区、直辖市根据《资金管理通告》制定。
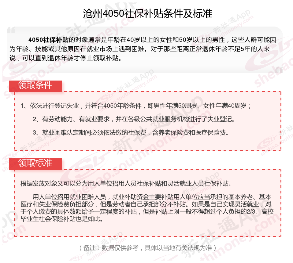
二、沧州灵活就业4050社保补贴标准及条件是什么

灵活就业补贴
4050补贴
社保缴费价目
灵活就业补贴
灵活就业补贴
灵活就业补贴
4050补贴
灵活就业补贴
深圳社会保险
灵活就业补贴