2024太原4050补贴主要针对的是年龄在40岁以上的女性和50岁以上的男性,这些人群通常因为年龄较大而面临就业困难。
多数地区只有4050人员可以领取社保补贴,现在扩大了补贴对象及范围,通过就业困难人员认证,实现灵活就业,并且自己缴纳职工社保的灵活就业人员,一般都能申请灵活就业社保补贴。那么太原4050灵活就业社保补贴标准是多少钱?太原4050社保补贴条件是什么?接下来随新社通APP小编了解一下最新资讯。
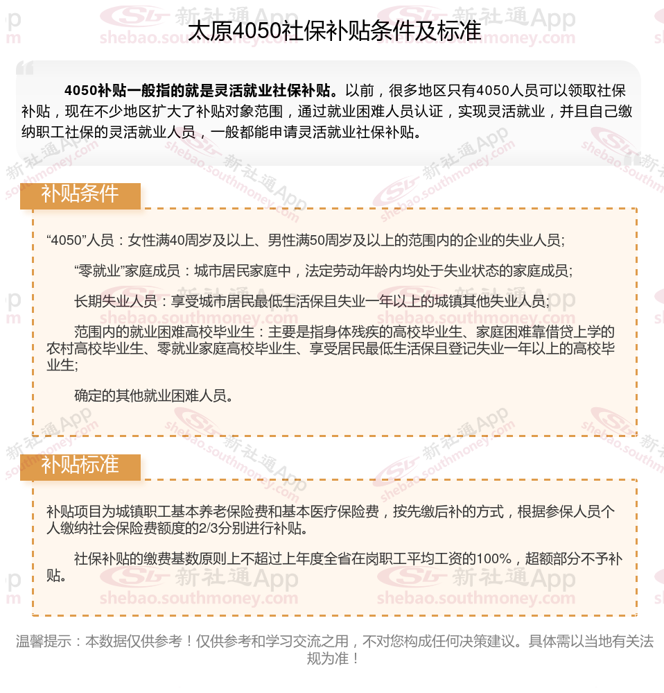
一、2023-2024年太原4050社保补贴标准及条件,最新如下

二、太原不可以领取灵活就业4050社保补贴的六类人:
太原不可以领取灵活就业4050社保补贴的六类人:
1、未以灵活就业人员身份交社保;
2、非就业困难人员;
3、超出自住房,有多余商品房或车辆;
4、超出法定退休年龄的;
5、未失业登记;
6、农村户口。
三类人符合领取灵活就业4050社保补贴的标准:贫困户、低保对象、重度残疾人等三类主要就业困难人员。
不过,符合特殊情况的部分农村户口人员是可以申请的,具体要咨询当地社保部门了。
海口低保标准
低保标准
灵活就业补贴
海南灵活就业
海南社保
灵活就业补贴
灵活就业补贴
灵活就业补贴
灵活就业补贴
灵活就业补贴