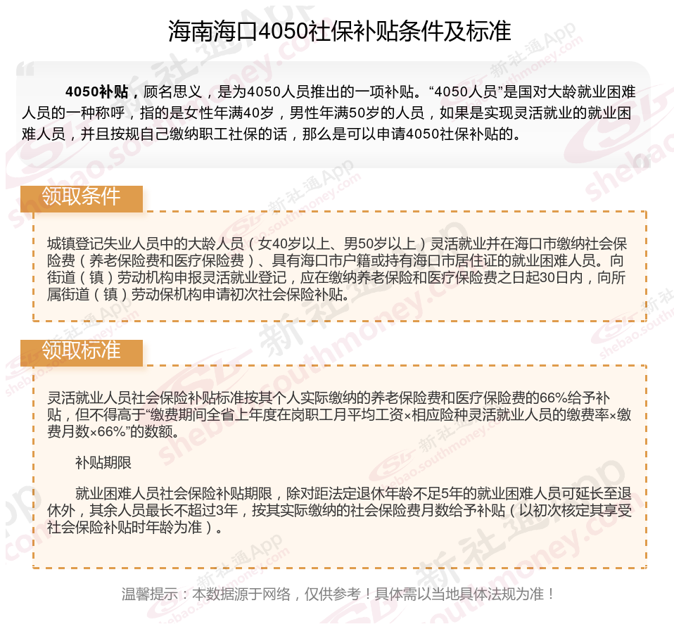
2024海南海口4050补贴主要针对的是年龄在40岁以上的女性和50岁以上的男性,这些人群通常因为年龄较大而面临就业困难。
“灵活就业4050社保补贴”是指灵活就业困难人员社保补贴。该方案是对就业困难人员灵活就业后办理了就业登记手续并参加社会保险的,给予社会保险补贴。那么海南海口4050灵活就业困难人员社保补贴标准是多少?海南海口4050社保补贴需要符合什么条件?接下来随新社通APP小编了解一下最新资讯。
一、2023-2024年海南海口灵活就业4050社保补贴标准和条件是什么

二、海南海口不可以领取灵活就业4050社保补贴的六类人:
海南海口不符合领取4050社保补贴的六类人如下:
1、超出自住房,有多余商品房或车辆;
2、非就业困难人员;
3、未以灵活就业人员身份交社保;
4、超出法定退休年龄的;
5、未失业登记;
6、农村户口。
三类人符合领取灵活就业4050社保补贴的标准:贫困户、低保对象、重度残疾人等三类主要就业困难人员。
不过,符合特殊情况的部分农村户口人员是可以申请的,具体要咨询当地社保部门了。
4050补贴
灵活就业补贴
灵活缴费标准
灵活就业补贴
灵活就业补贴
灵活就业补贴
灵活就业补贴
社保缴纳
灵活就业补贴
社保缴纳