2024山西忻州灵活就业4050社保补贴是一项面向特定年龄段的就业困难人群的社会保险补贴。
“4050人员”是国对大龄就业困难人员的一种称呼,指的是女性年满40岁,男性年满50岁的人员,那么山西忻州4050灵活就业社保补贴标准是多少钱?山西忻州4050社保补贴条件是什么?接下来随新社通APP小编了解一下最新资讯。
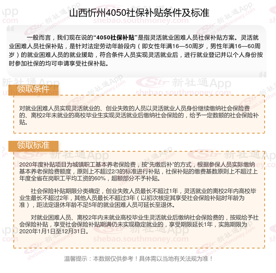
一、山西忻州灵活就业4050社保补贴标准及条件是什么

二、4050和失业金可以一起领取吗
4050补贴和失业金在某些情况下可以同时领取,但具体情况因地区而异。在领取失业保险金期间,如果符合4050社保补贴的条件,是可以申请4050社保补贴的。然而,有些地区可能有特殊法规,在领取失业保险金期间不能领取4050社保补贴。
4050社保补贴方案主要是针对女性满40岁、男性满50岁的就业困难人员,以灵活就业形式参加社会保险的人员提供的补贴。通常补贴申领年限为三年,如果女性满45周岁,男性55周岁再申请,补贴申领可以至退休(最长年限五年)。
三、山西忻州灵活就业4050社保补贴去哪里办理?
山西忻州灵活就业4050社保申请可以在户口所在地乡镇、街道(开发委)所属社区(村)办理。
1.申请时间:2-4月。
2.申请地点:到户口所在地乡镇、街道(开发委)所属社区(村)办理申报登记手续。
3.申请资料:《再就业优惠证》或《就业失业登记证》原件及复印件、身份证复印件、灵活就业证明1份、《审核认定表》一式两份、银行出具的加盖公章的缴纳社会保险费单据。
灵活就业补贴
4050补贴
灵活就业补贴
灵活缴费标准
灵活就业补贴
社保缴纳基数
4050补贴
灵活就业补贴
灵活就业补贴
灵活就业补贴