2024柳州灵活就业4050社保补贴是一项面向特定年龄段的就业困难人群的社会保险补贴。
“4050人员”是国对大龄就业困难人员的一种称呼,指的是女性年满40岁,男性年满50岁的人员,那么柳州4050灵活就业社保补贴标准是多少钱?柳州4050社保补贴条件是什么?接下来随新社通APP小编了解一下最新资讯。
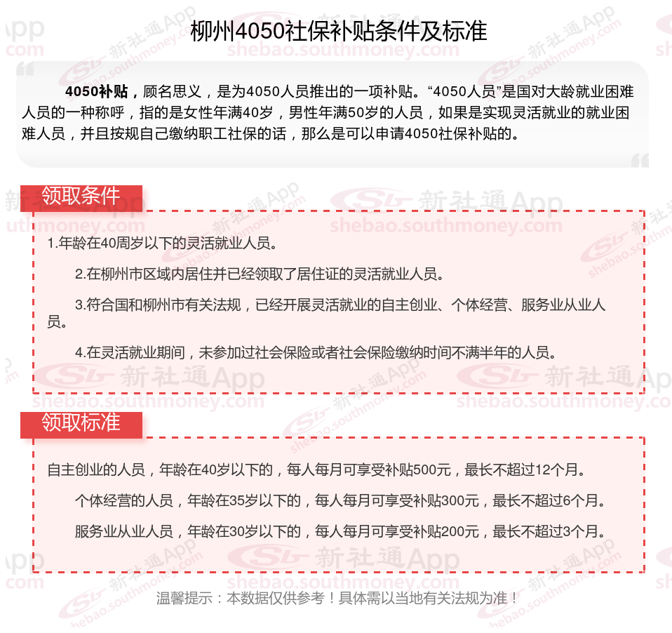
一、柳州灵活就业4050社保补贴标准及条件是什么

二、领了灵活就业补贴影响退休金的吗
有些许影响。
40,50人员属于灵活就业人员,缴纳社保的费用的绝对金额虽然相对较少,但计算养老金时,只会影响个人帐户养老金部分,且影响很有限,少缴少得。
三、柳州灵活就业4050社保补贴去哪里办理?
柳州灵活就业4050社保申请可以在户口所在地乡镇、街道(开发委)所属社区(村)办理。
1.申请资料:《再就业优惠证》或《就业失业登记证》原件及复印件、身份证复印件、灵活就业证明1份、《审核认定表》一式两份、银行出具的加盖公章的缴纳社会保险费单据。
2.申请地点:到户口所在地乡镇、街道(开发委)所属社区(村)办理申报登记手续。
3.申请时间:2-4月。
缴纳社保比例
灵活就业补贴
灵活就业补贴
社保缴纳
社保缴纳比例
灵活就业补贴
灵活就业补贴
灵活就业补贴
公司缴纳社保比例
养老金