2024中卫4050补贴主要针对的是年龄在40岁以上的女性和50岁以上的男性,这些人群通常因为年龄较大而面临就业困难。
“灵活就业4050社保补贴”是指灵活就业困难人员社保补贴。该方案是对就业困难人员灵活就业后办理了就业登记手续并参加社会保险的,给予社会保险补贴。那么中卫4050灵活就业困难人员社保补贴标准是多少?中卫4050社保补贴需要符合什么条件?接下来随新社通APP小编了解一下最新资讯。
一、中卫灵活就业4050社保补贴在哪办理?
中卫灵活就业4050社保申请可以在户口所在地乡镇、街道(开发委)所属社区(村)办理。
1.申请时间:2-4月。
2.申请地点:到户口所在地乡镇、街道(开发委)所属社区(村)办理申报登记手续。
3.申请资料:《再就业优惠证》或《就业失业登记证》原件及复印件、身份证复印件、灵活就业证明1份、《审核认定表》一式两份、银行出具的加盖公章的缴纳社会保险费单据。
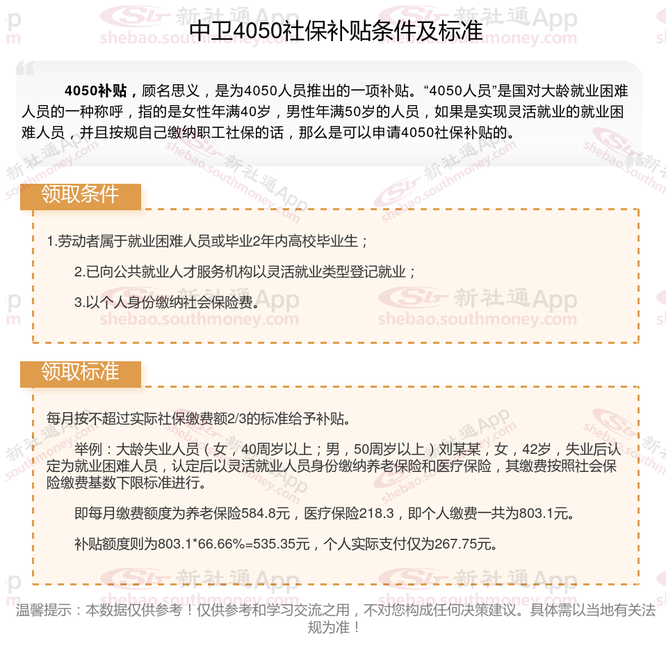
二、中卫灵活就业4050社保补贴标准及条件是什么

社保缴纳
社保缴纳
灵活就业补贴
社保缴纳比例
退休金计算方法
湘潭
灵活就业补贴
4050补贴
商洛
灵活就业补贴