据新社通app数据显示,河池灵活就业人员养老保险缴费基数2024-2025年最新标准如下:
缴费基数下限暂按不低于4053.6元/月执行。按照个人20%的缴费费率,个人养老保险缴费金额低于810.72元/月。
(注:本文数据仅供参考,具体以当地缴费标准为准)
广西灵活就业社保缴费标准一览?根据新社通app-社保缴费查询工具提供的最新数据如下:

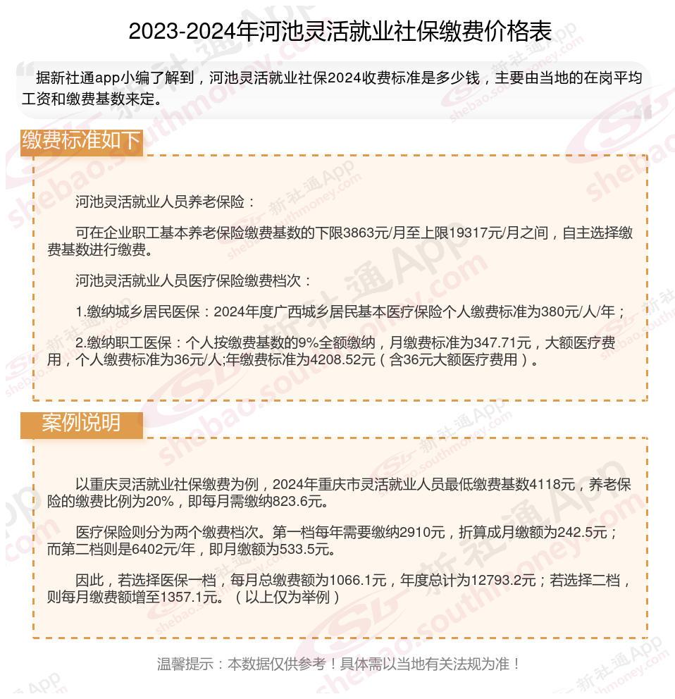
河池灵活就业人员养老保险:
可在企业职工基本养老保险缴费基数的下限3863元/月至上限19317元/月之间,自主选择缴费基数进行缴费。
河池灵活就业人员医疗保险缴费档次:
1.缴纳城乡居民医保:2024年度广西城乡居民基本医疗保险个人缴费标准为380元/人/年;
2.缴纳职工医保:个人按缴费基数的9%全额缴纳,月缴费标准为347.71元,大额医疗费用,个人缴费标准为36元/人;年缴费标准为4208.52元(含36元大额医疗费用)。
温馨提示:本数据源于网络,仅供参考!具体需以当地具体法规为准!
4050补贴
灵活社保缴费
灵活就业补贴
灵活缴费标准
灵活就业补贴
灵活就业补贴
社保缴纳
4050补贴
灵活就业补贴