2025上饶4050补贴主要针对的是年龄在40岁以上的女性和50岁以上的男性,这些人群通常因为年龄较大而面临就业困难。
多数地区只有4050人员可以领取社保补贴,现在扩大了补贴对象及范围,通过就业困难人员认证,实现灵活就业,并且自己缴纳职工社保的灵活就业人员,一般都能申请灵活就业社保补贴。那么上饶4050灵活就业社保补贴标准是多少钱?上饶4050社保补贴条件是什么?接下来随新社通APP小编了解一下最新资讯。
一、上饶灵活就业4050社保补贴在哪办理?
上饶灵活就业4050社保申请可以在户口所在地乡镇、街道(开发委)所属社区(村)办理。
1.申请时间:2-4月。
2.申请地点:到户口所在地乡镇、街道(开发委)所属社区(村)办理申报登记手续。
3.申请资料:《再就业优惠证》或《就业失业登记证》原件及复印件、身份证复印件、灵活就业证明1份、《审核认定表》一式两份、银行出具的加盖公章的缴纳社会保险费单据。
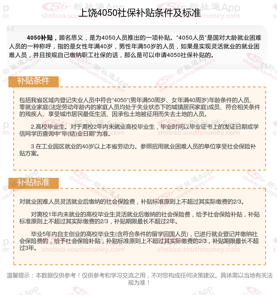
二、上饶灵活就业4050社保补贴标准及条件是什么

灵活就业补贴
灵活就业补贴
社保缴纳基数
4050补贴
4050补贴
4050补贴
社保缴纳
缴纳社保
灵活就业补贴