灵活就业人员养老保险的缴费基数通常为本省上年度在岗职工月平均工资的100%来确定,但也可能存在不同的缴费档次,有些地区会提供60%至100%的不同缴费档次供灵活就业人员选择。缴费比例一般为20%,其中,8%部分进入个人账户,12%部分进入社会统筹基金。
那么,灵活就业者社保,要交多少钱一个月?根据新社通app-社保缴费查询工具提供的2025社保缴费标准详情数据:

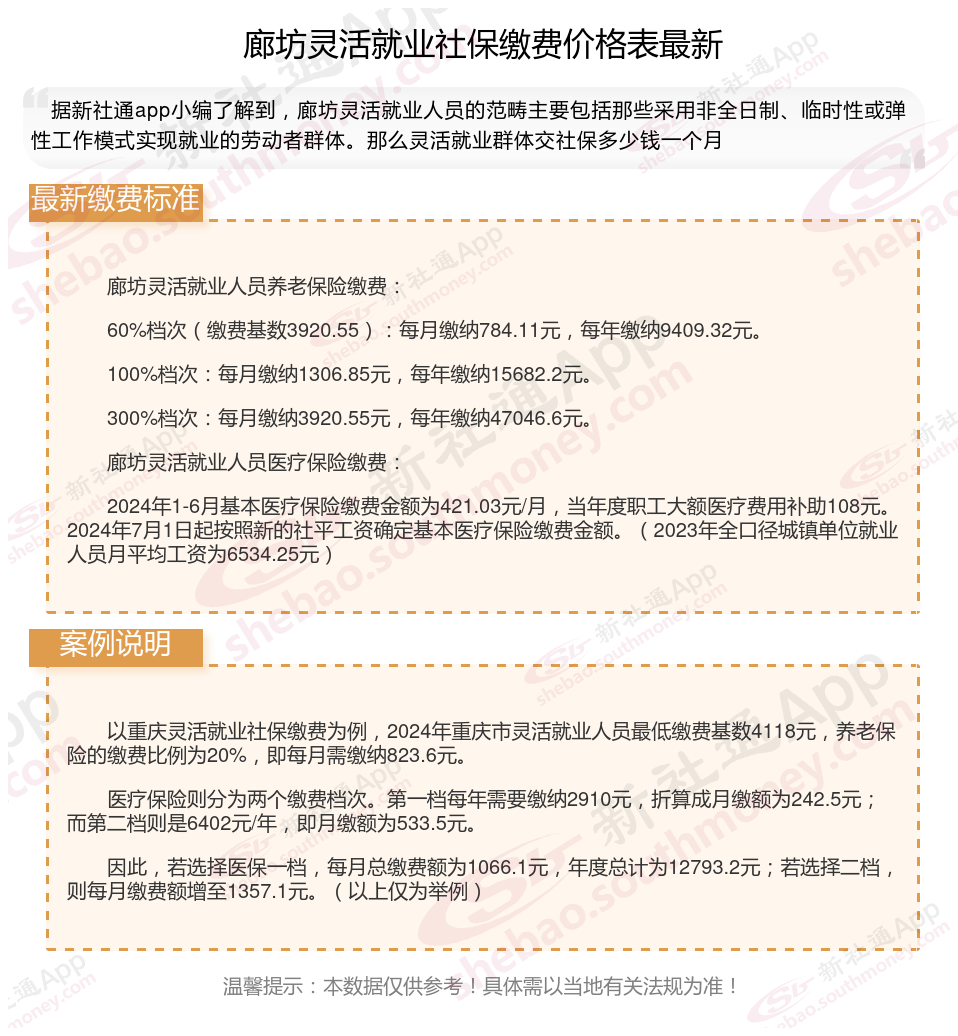
据新社通app数据显示,廊坊养老保险缴费基数2024-2025年最新标准如下:
廊坊灵活就业人员基本养老保险缴费基数暂按不低于3920.55元;
缴费比例:个人承担20%;养老保险缴费个人784.11元。
(注:本文数据仅供参考,具体以当地缴费标准为准)
灵活就业补贴
灵活就业补贴
缴纳社保比例
社保缴纳比例
灵活就业补贴
社保缴纳基数
社保缴纳
辽宁大连社保
4050补贴
灵活就业补贴