灵活就业人员养老保险缴费比例为20%,医疗保险缴费以当地上年度城镇在岗职工月平均工资的80%为基数,按4.2%或8%比例缴纳基本医疗保险费。
那么,自由职业者社保,要交多少钱一个月?根据新社通app-社保缴费查询工具提供的2025社保缴费标准详情数据:

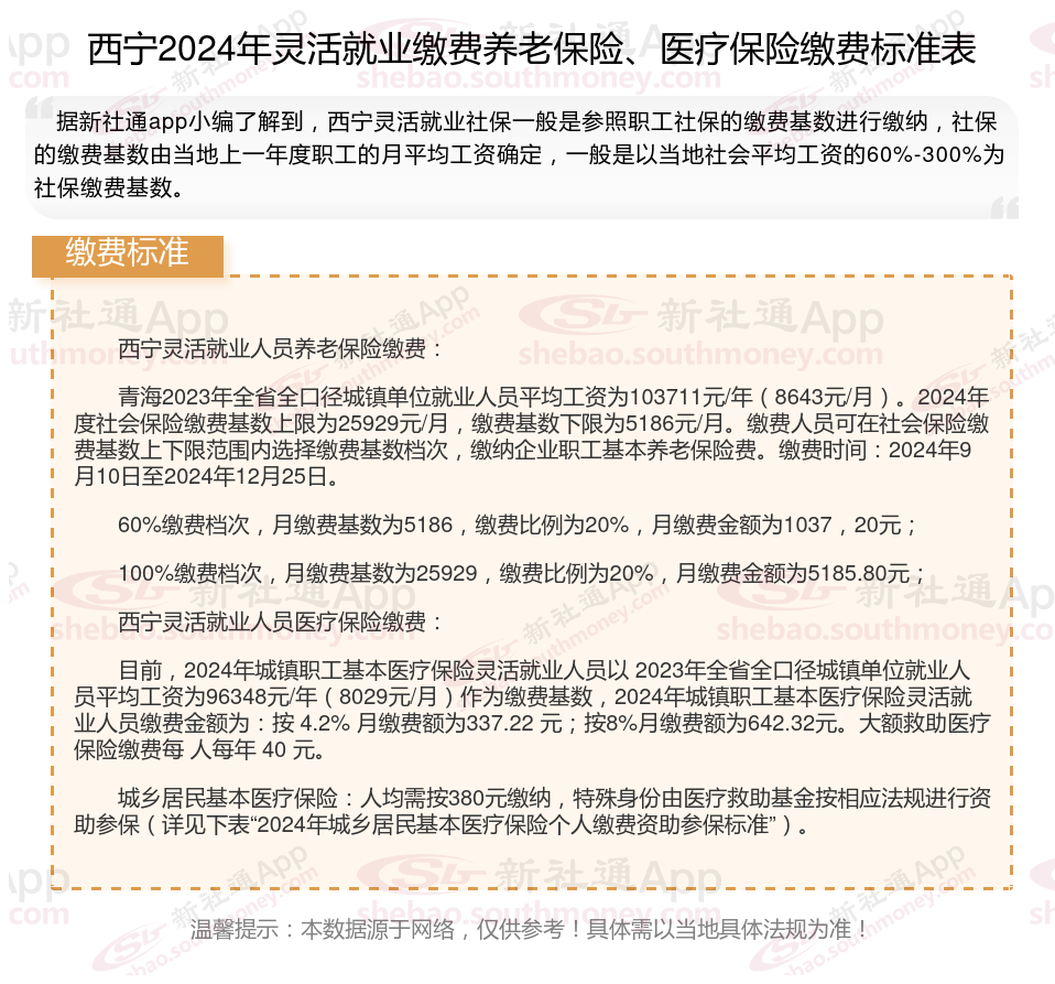
据新社通app数据显示,西宁灵活就业养老缴费基数明细如下:
养老缴费缴费基数为:5186元;
个人缴费比例:20%;
(注:本文数据仅供参考,具体以当地缴费标准为准)
灵活就业补贴
社保缴纳
灵活就业补贴
灵活缴费标准
灵活就业补贴
灵活就业补贴
灵活社保缴费
4050补贴
4050补贴
缴纳社保