据新社通app数据显示,咸阳灵活就业人员养老保险缴费基数2024-2025年最新标准如下:
缴费基数下限暂按不低于4559元/月执行。按照个人20%的缴费费率,个人养老保险缴费金额低于911.8元/月。
(注:本文数据仅供参考,具体以当地缴费标准为准)
咸阳灵活就业自己交社保一个月要交多少钱?根据新社通app-社保缴费查询工具提供的最新数据如下:

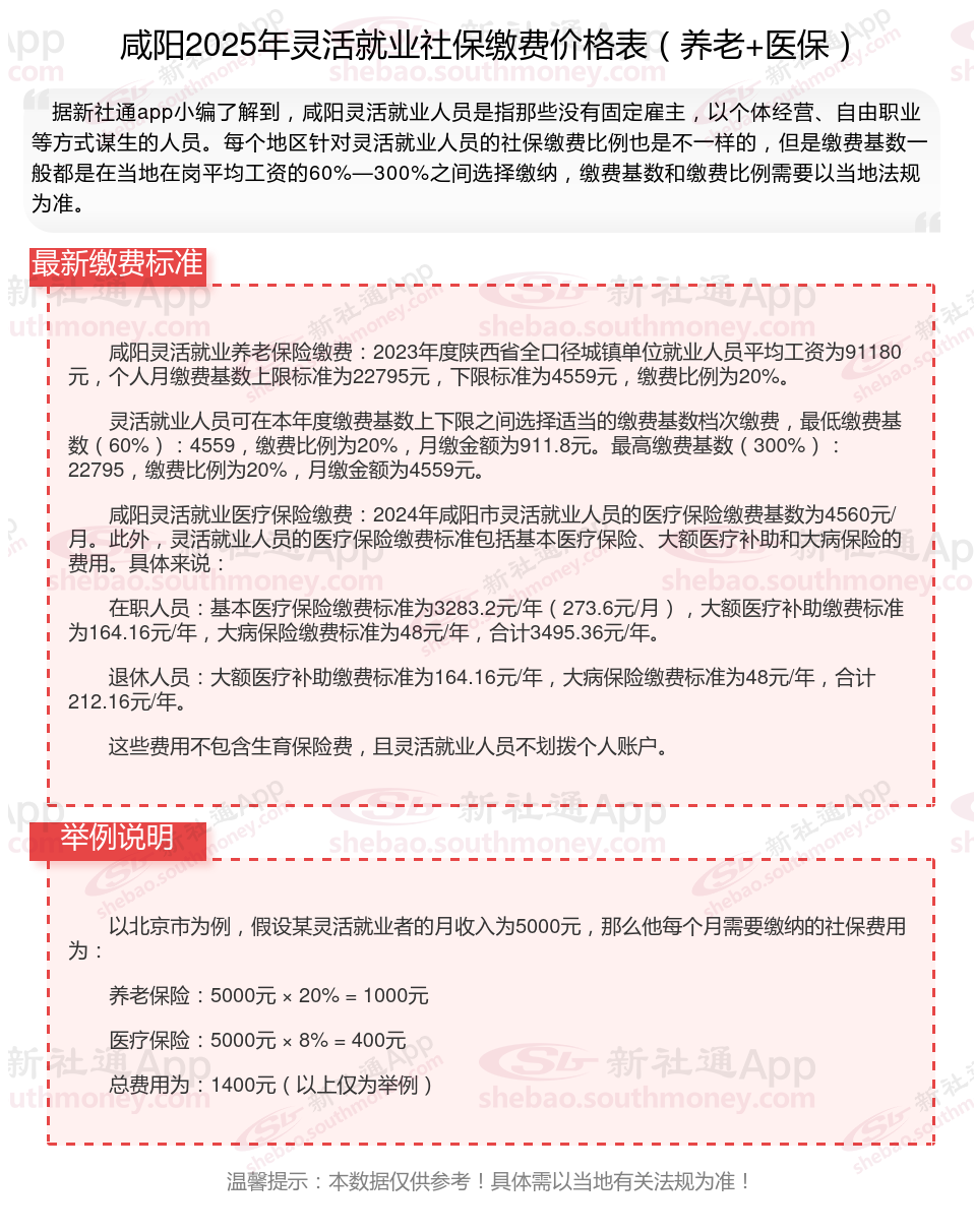
咸阳灵活就业养老保险缴费:2023年度陕西省全口径城镇单位就业人员平均工资为91180元,个人月缴费基数上限标准为22795元,下限标准为4559元,缴费比例为20%。
灵活就业人员可在本年度缴费基数上下限之间选择适当的缴费基数档次缴费,最低缴费基数(60%):4559,缴费比例为20%,月缴金额为911.8元。最高缴费基数(300%):22795,缴费比例为20%,月缴金额为4559元。
咸阳灵活就业医疗保险缴费:2024年咸阳市灵活就业人员的医疗保险缴费基数为4560元/月。此外,灵活就业人员的医疗保险缴费标准包括基本医疗保险、大额医疗补助和大病保险的费用。具体来说:
在职人员:基本医疗保险缴费标准为3283.2元/年(273.6元/月),大额医疗补助缴费标准为164.16元/年,大病保险缴费标准为48元/年,合计3495.36元/年。
退休人员:大额医疗补助缴费标准为164.16元/年,大病保险缴费标准为48元/年,合计212.16元/年。
这些费用不包含生育保险费,且灵活就业人员不划拨个人账户。
温馨提示:本数据源于网络,仅供参考!具体需以当地具体法规为准!
退休工资计算
4050补贴
灵活就业补贴
4050补贴
山东青岛社保
灵活就业补贴
社保缴费
灵活就业补贴
社保缴纳基数