灵活就业社保通常只包括养老保险和医疗保险,部分地区可参加失业保险,但并不包括工伤保险和生育保险。
据新社通app数据显示,玉溪养老保险缴费基数2024-2025年最新标准如下:
玉溪灵活就业人员基本养老保险缴费基数暂按不低于4306.2元;
缴费比例:个人承担20%;养老保险缴费个人861.24元。
(注:本文数据仅供参考,具体以当地缴费标准为准)
玉溪灵活就业社保缴费标准,玉溪社保缴费多少钱?下表是2024-2025年玉溪社保费用明细参考,根据新社通app-社保缴费查询工具提供的最新数据如下:

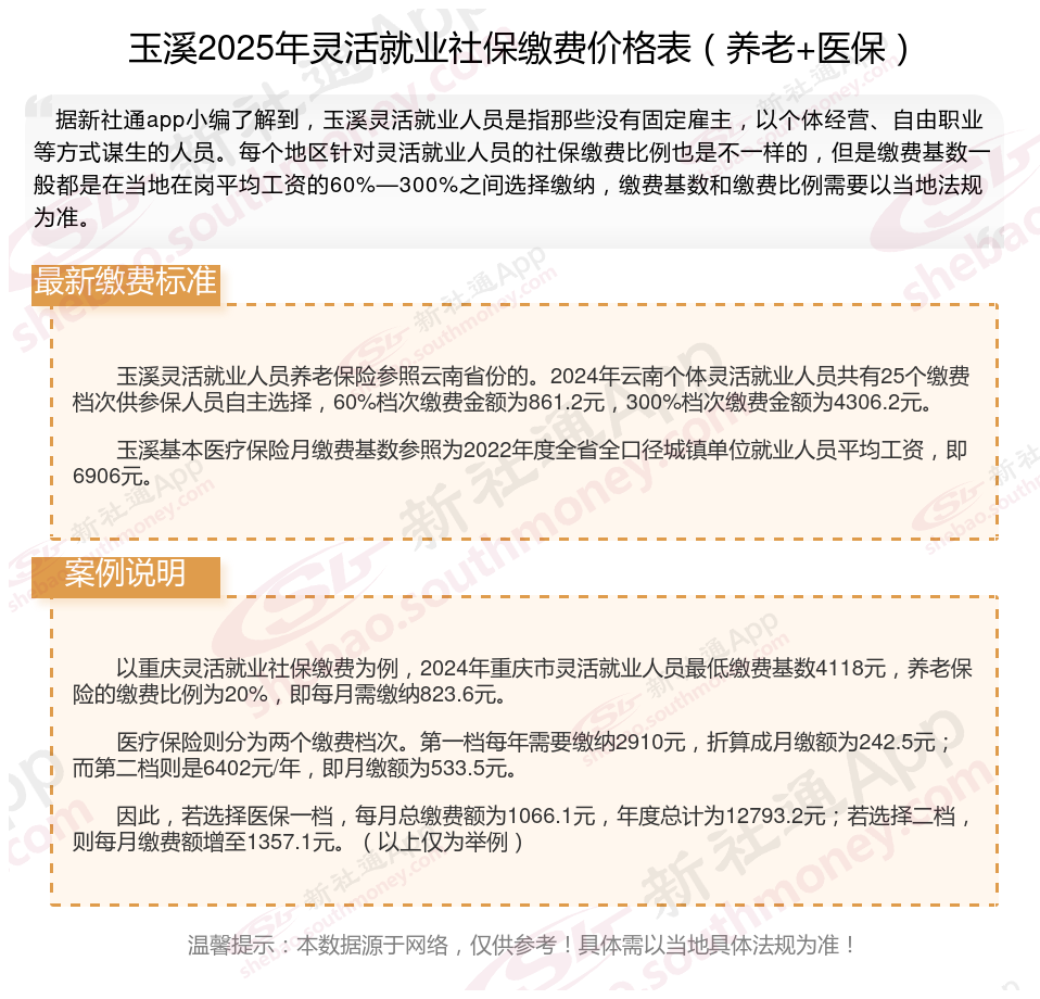
玉溪灵活就业人员养老保险参照云南省份的。2024年云南个体灵活就业人员共有25个缴费档次供参保人员自主选择,60%档次缴费金额为861.2元,300%档次缴费金额为4306.2元。
玉溪基本医疗保险月缴费基数参照为2022年度全省全口径城镇单位就业人员平均工资,即6906元。
相关案例计算:
假设玉溪有个朋友秦某的养老保险缴费基数为4144元,缴费比例为20%。
据新社通app养老保险计算器显示,个人缴费部分:4144元(缴费基数)×20%(个人缴费比例)= 828.8元。
秦某每月需要缴纳的养老保险费总额为828.8元
需要注意的是,这只是一个计算示例,实际的养老保险缴费金额会受到多种因素的影响,包括所在地区的社保方案、个人的工资水平等。此外,随着时间和方案的变化,缴费比例和基数也可能会有所调整。因此,在计算具体的养老保险缴费金额时,应参考当地社保部门公布的最新方案和法规。
灵活就业人员缴纳的社保费用,通常是根据当地的社保缴费基数来计算。每个地区的缴费基数都不一样,以江苏为例,2024年灵活就业的最低缴费档次是10785.6元。
若您想了解自己的社保缴费明细,可点击下方查询
新社通社保计算器计算所得,数据仅供参考。
社保缴纳
灵活就业补贴
社保缴纳
4050补贴
社保缴纳
日喀则5险缴费标准
灵活就业补贴
4050补贴
灵活就业补贴
厦门退休金