社保即社会保险,它主要包括基本养老保险、基本医疗保险、工伤保险、失业保险和生育保险。
那么,2025年打工人社保缴费标准是多少钱一个月?根据新社通app-社保缴费查询工具提供的2025社保缴费标准详情数据:

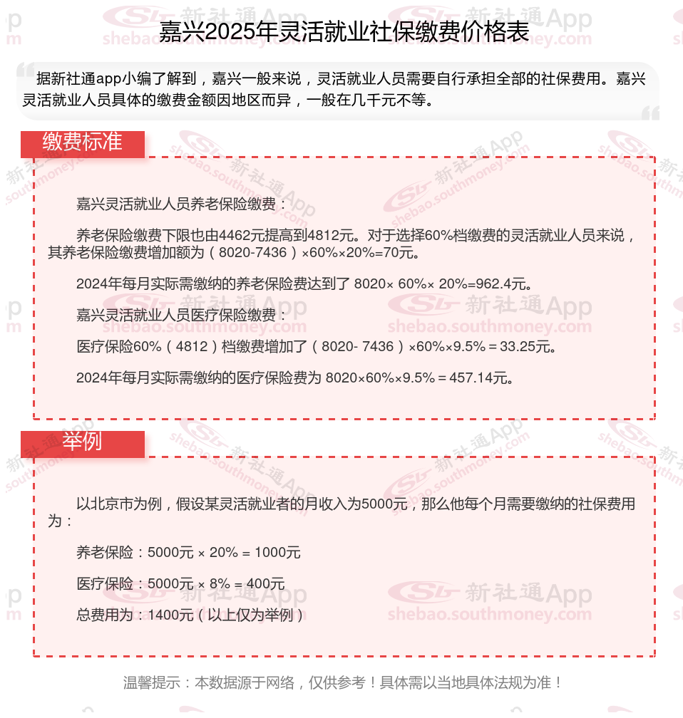
据新社通app数据显示,嘉兴灵活就业养老保险缴费基数2024-2025年最新标准如下:
2025年度,全省职工基本养老保险缴费基数上限为全口径工资的300%,即24930元/月;下限为全口径工资的60%,即4462元/月。
个人缴费比例:20%;
(注:本文数据仅供参考,具体以当地缴费标准为准)
社保续交需要哪些手续?
离职无单位续保
如果你离职以后没有单位,但自己还想缴纳社保,那就可以去社保局办理个人社保续保。
也就是凭解除劳动关系的证明,前往你原来单位所在地的市人社局办理缴费手续,也可以到你户籍所在地的区人社部门办理个人参保手续社保缴费。
具体操作如下:
1、想要办理个人社保缴费,就需要持个人身份证和单位解除劳动合同关系的证明去当地社保局,把公司代缴社保转为个人缴费,因为你没有在单位工作,那就需以灵活就业人员的身份才能进行个人社保续保。
2、根据自己的交费能力选择一个档进行社保续保缴费。而缴费的基数越高,个人社保缴费就越多,你的个人帐户也会相应存入更多的钱。
3、个人一般只允许缴纳养老、医疗和生育保险,只有单位才能办理五险一金。
灵活就业社保
社保缴纳
缴纳社保
灵活就业补贴
灵活社保缴费
灵活就业社保最低要交多少钱?
灵活就业补贴
社保缴纳
缴纳社保