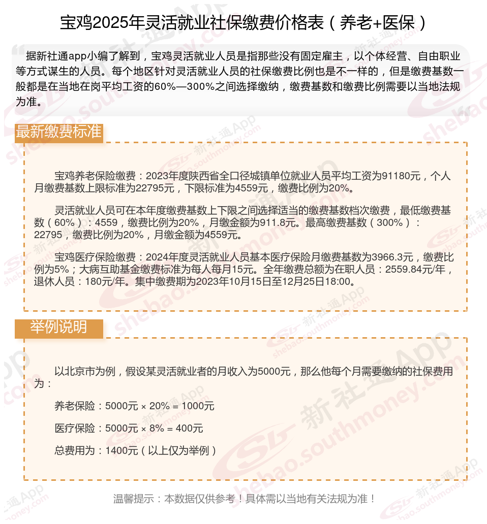
据新社通app数据显示,宝鸡灵活就业人员养老保险缴费基数2024-2025年最新标准如下:
缴费基数下限暂按不低于4559元/月执行。按照个人20%的缴费费率,个人养老保险缴费金额低于911.8元/月。
(注:本文数据仅供参考,具体以当地缴费标准为准)
自由职业者交社保一个月多少钱?根据新社通app-社保缴费查询工具提供的2025社保缴费标准详情数据如下:

灵活就业社保需要缴纳个人和单位两部分的金额。
(备注:数据仅供参考,具体以当地有关法规为准)
社保缴纳
长春5险缴费标准
天津社保缴纳
社保缴纳
上海社保缴费
4050补贴
2025北京
新疆社保缴费
宁夏社保缴费
灵活就业补贴