福建厦门4050灵活就业社保补贴是什么?今天聊一下4050补贴话题。44050社保补贴标准据新社通app小编了解,通常,4050社保补贴包含基本医疗保险和基本养老保险两个险种,社保补贴金额为申请人实际缴纳基本养老保险和基本医疗保险金额的2/3,具体标准以当地社保局公布的数据为准!那么福建厦门4050灵活就业社保补贴标准是多少钱?福建厦门4050社保补贴可以领取多少?接下来随新社通APP小编了解一下福建厦门4050灵活就业社保补贴的最新资讯。
一、?4050补贴怎么查询??4050没到账怎么查询?
1.社保局发放:通过社保局发放的4050补贴,可以在社保局柜台进行查询。需要提供户口所在地社保局的工作凭证、个人身份证原件和复印件以及补贴发放的存折账号,工作人员核实后,会告知补贴的发放情况。
2.银行发放:如果4050补贴是银行发放,可以到银行柜台或者银行ATM机上进行查询。需要提供银行卡的账号,如果补贴已经到账,会有提示音提醒。
3.支付宝查询:如果4050补贴是通过支付宝发放,可以登录支付宝账号,在首页点击“市民中心”选项,选择“社保”选项,进入页面后点击“4050补贴查询”即可查看补贴的发放情况。
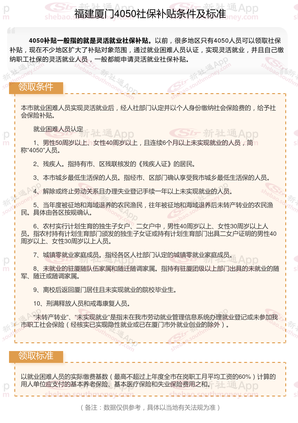
二、2025年福建厦门4050社保补贴标准,最新领取条件来了

企业社会保险
退休工资计算
4050补贴
社保缴纳
社保缴纳
灵活就业补贴
社保缴纳
灵活就业补贴
社保
社保缴纳