灵活就业者需要根据自己的实际情况和需求来选择适合自己的社保方案。
那么,个人社保要交多少钱一个月呢?根据新社通app-社保缴费查询工具提供的2025社保缴费标准详情数据:

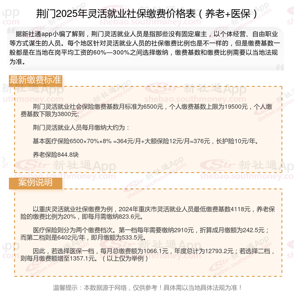
据新社通app数据显示,荆门灵活就业养老保险的缴费基数为:3800元。灵活就业人员参保缴费的比例为个人20%。
另外,需要注意的是,这些缴费标准可能会随着时间和方案的变化而调整。建议查阅相关消息或咨询当地社保部门。
(注:本文数据仅供参考,具体以当地缴费标准为准)
》点击新社通app社保计算器,了解你的社保缴费明细!
新社通app数据所得,数据仅供参考。
灵活就业补贴
灵活就业补贴
社保缴费
4050补贴
社保缴纳
社保缴纳基数
个人可以缴纳社保吗
社保缴纳
4050补贴
灵活就业补贴