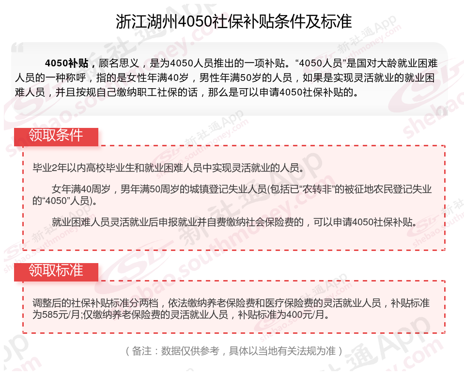
浙江湖州4050灵活就业社保补贴标准如何?“4050补贴”需要以灵活就业身份参加职工养老和医疗保险,补贴标准不超过实际缴费的三分之二,最长3年,距离退休不足5年的可延长到退休。补贴对象包括国企下岗人员、低保家庭等。申请流程需要提交身份证、银行账户等。那么浙江湖州4050灵活就业社保补贴标准是多少钱?浙江湖州4050社保补贴条件是什么?接下来随新社通APP小编了解一下浙江湖州4050灵活就业社保补贴标准最新资讯。
一、浙江湖州4050社保补贴标准及条件是多少?

二、浙江湖州灵活就业4050社保补贴申请流程:
浙江湖州4050社保补贴办理流程是什么,如下:
符合条件的申请人需要携带相关证件和资料到户口所在地的社区劳动服务中心进行申请。
工作人员会对申请人的资料进行审核,并核实其是否符合申请条件。
如果申请人的资料齐全、符合条件,工作人员会为其办理社保补贴手续。
申请人需要按规的时间和地点领取社保补贴。
补贴标准:
以就业困难人员的实际缴费基数(最高不超过上年度全市在岗职工月平均工资的60%)计算的用人单位应支付的基本养老保险、基本医疗保险和失业保险费用之和。
补贴期限:与用人单位招用就业困难人员社会保险补贴期限合并计算,在就业困难人员距国法定退休年龄超过5年之前,累计不超过36个月;在就业困难人员距国法定退休年龄不足5年期间,累计不超过60个月。就业困难人员灵活就业社会保险补贴资金从失业保险基金列支。
曲靖社保缴费价格
灵活就业补贴
4050补贴
灵活就业补贴
社保缴纳
灵活就业补贴
社保缴费计算
灵活就业社保
社保缴纳基数