4050社保补贴标准据新社通app小编了解,通常,4050社保补贴包含基本医疗保险和基本养老保险两个险种,社保补贴金额为申请人实际缴纳基本养老保险和基本医疗保险金额的2/3,具体标准以当地社保局公布的数据为准!那么南宁灵活就业人员4050补贴最新标准是多少,南宁4050灵活就业人员社保补贴一年可以有多少钱?接下来随新社通APP小编具体了解一下4050社保补贴内容。
一、2025年南宁4050社保补贴申请流程
南宁灵活就业社保补贴的年龄限制?主要包括女性满40周岁以上,男性满50周岁以上。此外,有些地区还要求女性满45周岁以上,男性满45周岁以上也可以申请灵活就业保险补贴?。
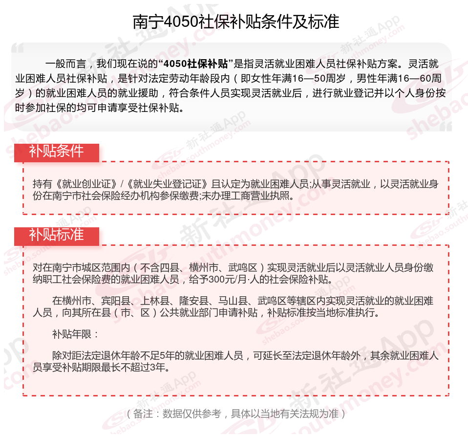
南宁4050灵活就业补贴申请条件
?年龄及残疾情况?:
女性满40周岁以上,男性满50周岁以上,以及中、重度残疾人可以申请灵活就业保险补贴?。
?就业情况?:
在社区从事家务服务并与社区居民形成服务关系的灵活就业人员。
没有固定工作单位,岗位和工作时间不固定,但能够取得收入的其他灵活就业人员。
已实现灵活就业满30日,并在户口所在区县劳动部门办理了个人就业登记的人员。
实现灵活就业并以灵活就业身份参保的符合条件的高校毕业生?。
二、2025年南宁4050社保补贴标准(南宁4050灵活就业人员补贴标准是多少钱?南宁2025年4050补贴新规能领多少钱?)

三、南宁领取4050补贴后,影响养老金水平吗
办理了4050补贴对以后退休没有影响。具体如下:
领取4050社保补贴并不会对退休工资产生影响。
退休工资的计算主要基于个人缴费年限、缴费基数以及个人账户储存额等因素,与是否领取4050补贴无关。
4050社保补助是国针对灵活就业人员、下岗失业人员等困难群体,因经济困难无法按时缴纳社会保险而设立的一种补助。目的是通过国的社保补助,减轻这部分群众的经济压力,确保他们在达到法定退休年龄时能够顺利办理退休。
根据《中华人民共和国社会保险法》的相关法规,基本养老保险实行社会统筹与个人账户相结合,基金由用人单位和个人缴费以及补贴等组成。4050补贴作为补贴的一部分,其目的是为了帮助困难群体缴纳社会保险,而并非直接增加或减少退休工资。
农村的社保需要交满多少年?
社保缴纳
伊春灵活就业社保
社保缴纳基数
灵活就业补贴
灵活就业补贴
社保可以自己缴纳
养老金异地领取
养老金领取