据新社通app数据显示,贵州毕节灵活就业养老保险缴费基数2024-2025年最新标准如下:
2025年贵州毕节城镇职工社会保险缴费基数用人单位及其职工(包括有雇工的个体工商户及其雇工)分别按2024年度全口径省平的60%(4363.35元/月)和300%(21816.75元/月)核定缴费基数的下限和上限执行。
个人缴费比例:20%;
(注:本文数据仅供参考,具体以当地缴费标准为准)
贵州毕节社保缴费多少钱?下表是2024-2025年贵州毕节社保费用明细参考,根据新社通app-社保缴费查询工具提供的最新数据如下:

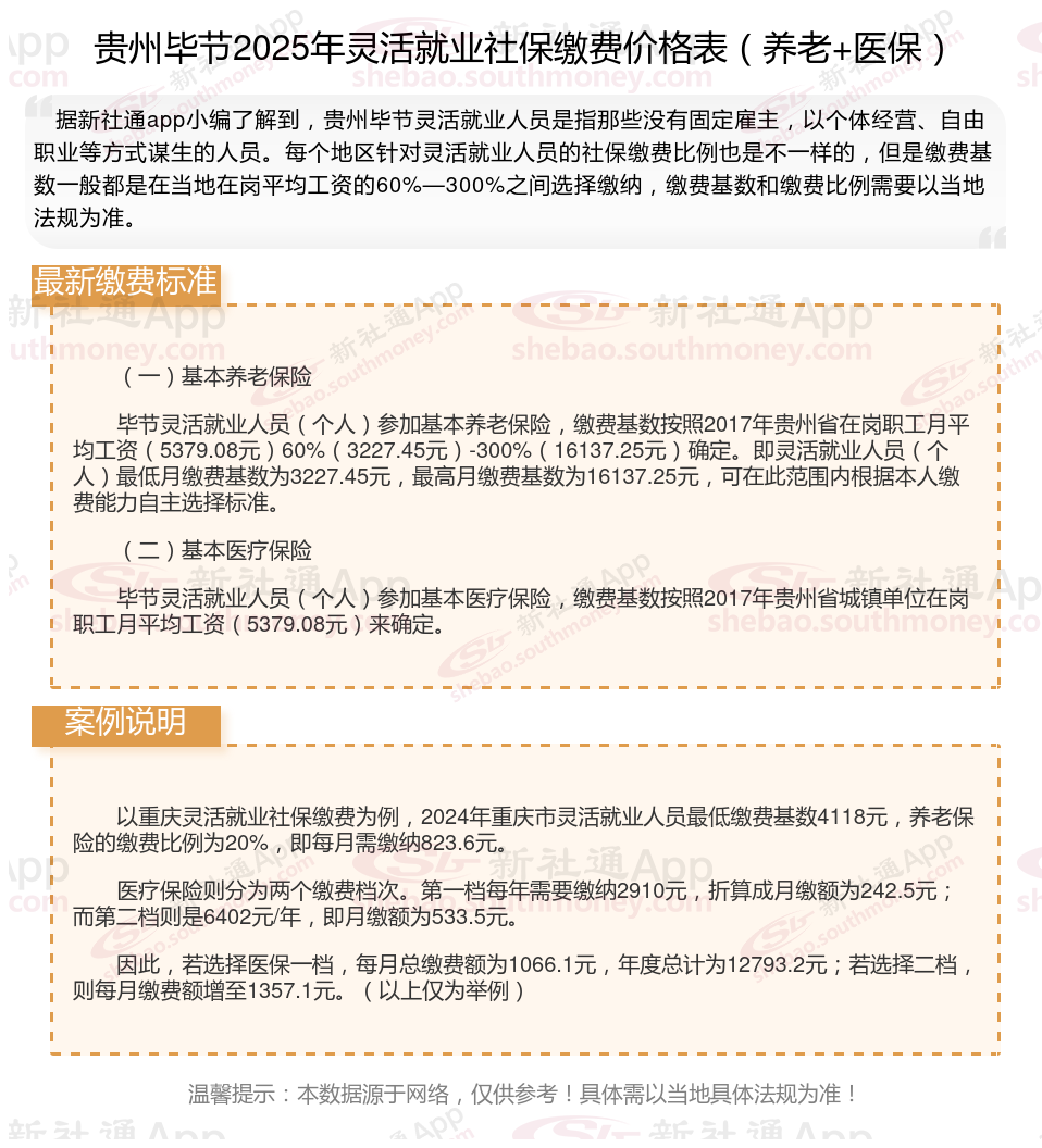
(一)基本养老保险
毕节灵活就业人员(个人)参加基本养老保险,缴费基数按照2017年贵州省在岗职工月平均工资(5379.08元)60%(3227.45元)-300%(16137.25元)确定。即灵活就业人员(个人)最低月缴费基数为3227.45元,最高月缴费基数为16137.25元,可在此范围内根据本人缴费能力自主选择标准。
(二)基本医疗保险
毕节灵活就业人员(个人)参加基本医疗保险,缴费基数按照2017年贵州省城镇单位在岗职工月平均工资(5379.08元)来确定。
灵活就业人员在参加养老保险时,其缴纳基数通常参照当地在岗职工的平均工资。一般来说,灵活就业人员可以选择按照在岗职工月平均工资的一定比例(如20%)来缴纳基本养老保险费。此外,也有地区允许灵活就业人员按照当地职工平均工资的40%至100%为基数来计算缴费,具体比例可能因地区而异。对于医疗保险,灵活就业人员一般是按照当地上年度月平均工资的一定比例(如4.2%)来缴纳基本医疗保险费。这一比例也可能根据地方法规有所不同。
温馨提示:本数据源于网络,仅供参考!具体需以当地具体法规为准!
4050补贴
社保缴纳
灵活社保缴费
灵活就业补贴
社保断交
4050补贴
社保缴纳
社保断交
4050补贴
缴纳社保