灵活就业社保:就是自己交社保,缴费基数一般是社平工资的60%到300%。根据自己的预算选档次交就行,缴费比例一般为20%,费用全部自己出。
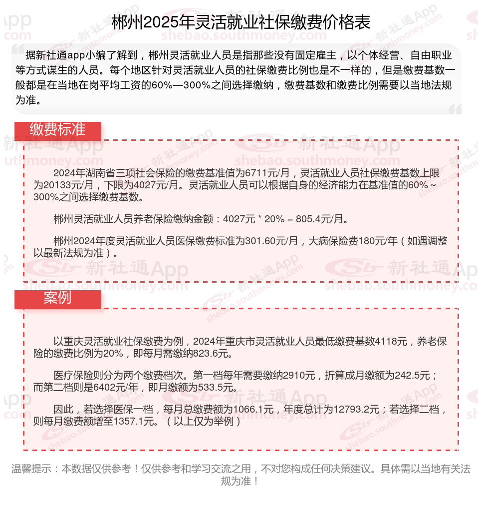
那么,灵活就业者社保是多少钱一个月多少钱?根据新社通app-社保缴费查询工具提供的2025社保缴费标准详情数据:

社保涵盖养老保险、医疗保险、失业保险、工伤保险、生育保险等。
我们缴纳社保,可以让我们有稳定的生活条件,例如出现失业的时候,会给我们提供一定的经济补贴,让我们减少经济烦恼。
其次,大部分地区买车买房和社保挂钩,要求只有缴纳一定期限的社保,才能在当地买车买房;如果你想要在全新的城市生活以及安家,那么购买保险是非常重要的。
当然社保带给我们的好处远不止这些,具体的作用大家可以在当地部门进行了解哦。
社保卡
社保缴纳
灵活就业补贴
社保缴费计算
灵活就业补贴
4050补贴
社保中断
社保断交
灵活就业补贴
灵活社保缴费