自由职业社保的缴费要求则相对灵活,可以根据自身情况选择缴费基数和缴费比例,但同样需要达到一定的缴费年限才能享受相应的待遇。
那么,灵活就业者社保要交多少钱一个月呢?根据新社通app-社保缴费查询工具提供的2025社保缴费标准详情数据:

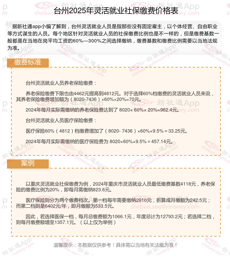
据新社通app数据显示,台州灵活就业人员养老缴费基数2024-2025年最新标准如下:
养老保险最低缴费基数为:4462元;
个人缴费比例:20%,个人缴费金额:892.4元;
(注:本文数据仅供参考,具体以当地缴费标准为准)
》》还不知道自己社保缴纳明细吗?点击新社通app社保计算器,查询所在城市社保缴费明细!
新社通app数据所得,数据仅供参考。
灵活就业补贴
灵活就业补贴
社保续交
缴纳社保
灵活就业补贴
社保缴纳比例
灵活就业补贴
社保续交
灵活就业补贴