4050补贴需要以灵活就业身份参加职工养老和医疗保险,补贴标准不超过实际缴费的三分之二,最长3年,距离退休不足5年的可延长到退休。补贴对象包括国企下岗人员、低保家庭等。申请流程需要提交身份证、银行账户等。那么湘潭4050灵活就业社保补贴标准是多少钱?湘潭4050社保补贴条件是什么?接下来随新社通APP小编了解一下最新资讯。
一、湘潭4050社保补贴标准及条件2025年最新消息

二、2025年湘潭灵活就业4050社保补贴申请流程是怎么样的?
湘潭灵活就业社保补贴的年龄限制?主要包括女性满40周岁以上,男性满50周岁以上。此外,有些地区还要求女性满45周岁以上,男性满45周岁以上也可以申请灵活就业保险补贴?。
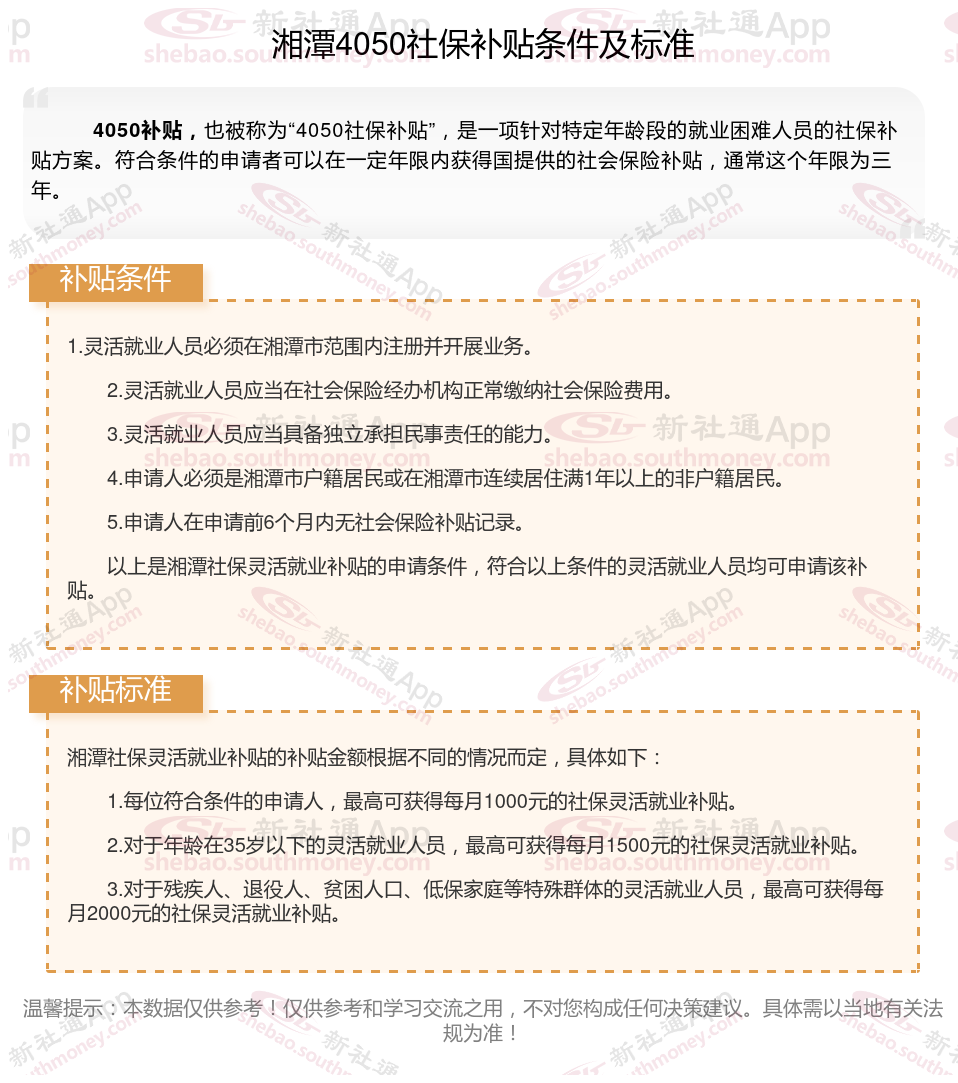
湘潭4050灵活就业补贴申请条件
?年龄及残疾情况?:
女性满40周岁以上,男性满50周岁以上,以及中、重度残疾人可以申请灵活就业保险补贴?。
?就业情况?:
在社区从事家务服务并与社区居民形成服务关系的灵活就业人员。
没有固定工作单位,岗位和工作时间不固定,但能够取得收入的其他灵活就业人员。
已实现灵活就业满30日,并在户口所在区县劳动部门办理了个人就业登记的人员。
实现灵活就业并以灵活就业身份参保的符合条件的高校毕业生?。
灵活就业补贴
克拉玛依社保
社保缴纳
嘉兴社保缴费价格
社保缴纳
社保缴纳
阿拉尔5险缴费标准
社保缴纳
灵活就业补贴