据新社通app数据显示,河北承德灵活就业养老缴费基数明细如下:
养老缴费缴费基数为:3920.55元;
个人缴费比例:20%;
(注:本文数据仅供参考,具体以当地缴费标准为准)
河北承德社保缴费多少钱?下表是2024-2025年河北承德社保费用明细参考,根据新社通app-社保缴费查询工具提供的最新数据如下:

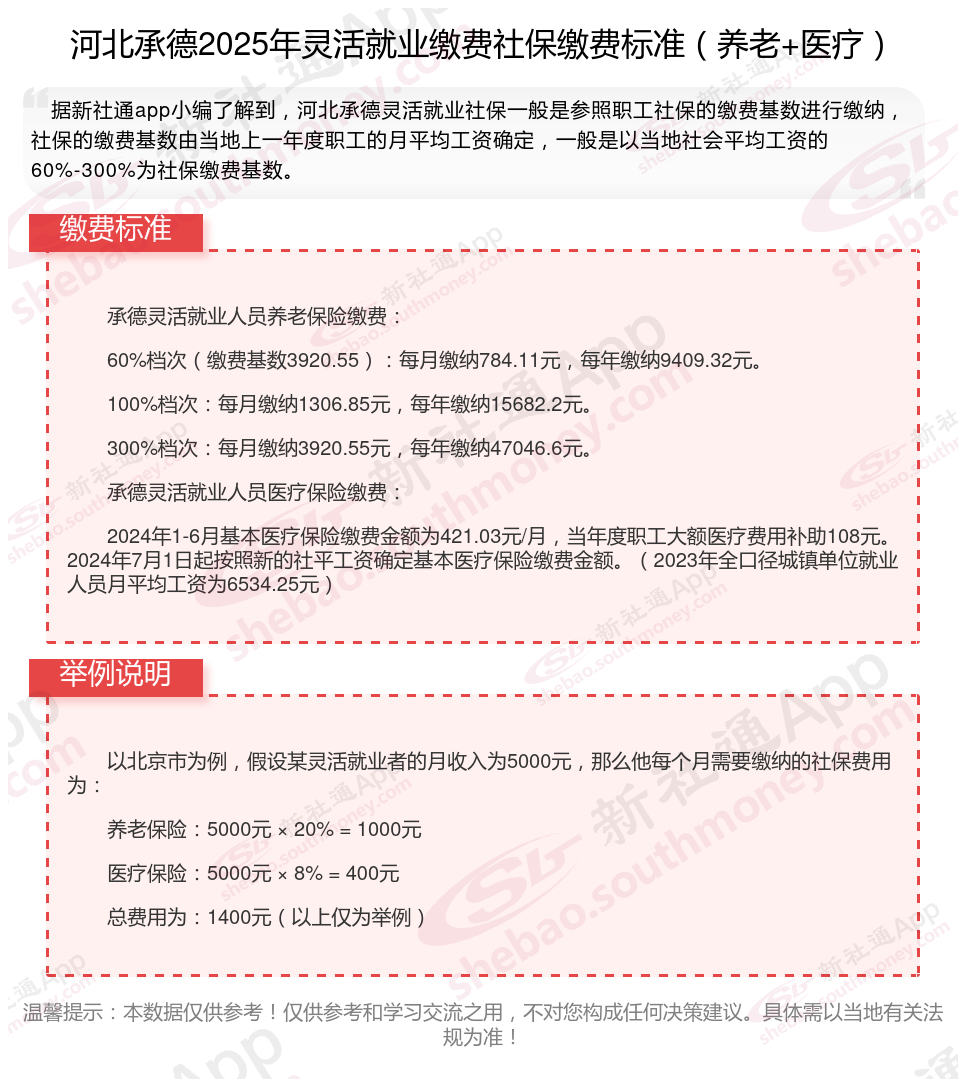
承德灵活就业人员养老保险缴费:
60%档次(缴费基数3920.55):每月缴纳784.11元,每年缴纳9409.32元。
100%档次:每月缴纳1306.85元,每年缴纳15682.2元。
300%档次:每月缴纳3920.55元,每年缴纳47046.6元。
承德灵活就业人员医疗保险缴费:
2024年1-6月基本医疗保险缴费金额为421.03元/月,当年度职工大额医疗费用补助108元。2024年7月1日起按照新的社平工资确定基本医疗保险缴费金额。(2023年全口径城镇单位就业人员月平均工资为6534.25元)
》点击新社通app社保计算器,了解你的社保缴费明细!
新社通app数据所得,数据仅供参考。
灵活就业社保:由个人全额缴纳,包括基本养老保险和基本医疗保险。
4050补贴
社保中断
灵活就业补贴
社保缴纳
灵活就业补贴
社保缴纳
社保缴纳
灵活就业补贴
灵活社保缴费
缴纳社保