灵活就业人员具备以个人身份参与职工社保的资格,其缴费基数与当地社会平均工资紧密关联,缴费档次在社会平均工资的60%至300%区间内可自由抉择。嘉峪关灵活就业人员社保缴费最低标准是多少?下面随新社通小编一起了解灵活就业人员社保详情。
职工社保更适合有稳定工作单位的人士,其保险更全面且个人缴费负担较轻。而灵活就业社保则为没有固定工作单位的个体户和自由职业者提供了基本的养老和医疗保险,虽然需要全额自费,但具有灵活性。选择哪种社保体系应根据个人的工作性质和经济状况来确定。
据新社通app数据显示,嘉峪关灵活就业养老保险的缴费基数为:4317元。灵活就业人员参保缴费的比例为个人20%。
另外,需要注意的是,这些缴费标准可能会随着时间和方案的变化而调整。建议查阅相关消息或咨询当地社保部门。
(注:本文数据仅供参考,具体以当地缴费标准为准)
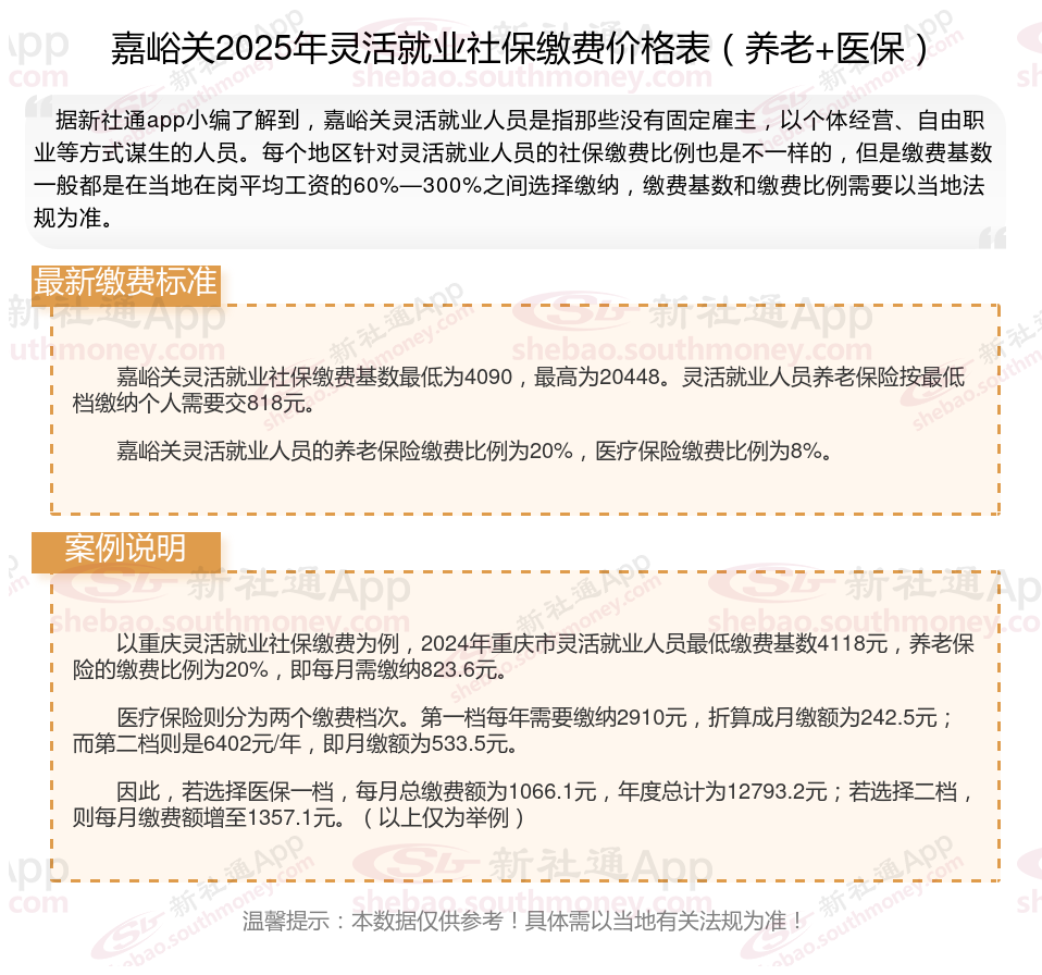
嘉峪关灵活就业社保缴费标准来了 灵活就业社保最低要交多少钱?根据新社通app-社保缴费查询工具提供的最新数据如下:

嘉峪关灵活就业社保缴费基数最低为4090,最高为20448。灵活就业人员养老保险按最低档缴纳个人需要交818元。
嘉峪关灵活就业人员的养老保险缴费比例为20%,医疗保险缴费比例为8%。
缴纳社保比例
缴纳社保
养老金异地领取
退休金和养老金区别
社保缴纳
4050补贴
灵活就业社保
灵活社保缴费
灵活就业补贴
缴纳社保标准