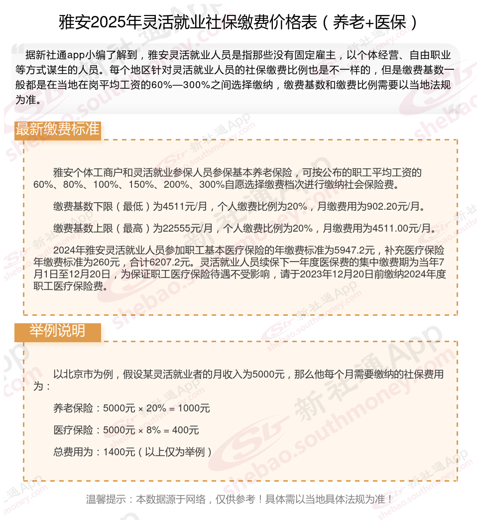
灵活就业社保的缴费比例全部由个人承担,养老保险的缴费比例为20%。此外,灵活就业人员的缴费基数可以选择当地上年度在岗职工平均工资的60%-300%之间的任意比例。
那么,自己社保,要交多少钱一个月?根据新社通app-社保缴费查询工具提供的2025社保缴费标准详情数据:

据新社通app数据显示,雅安养老保险缴费基数2024-2025年最新标准如下:
雅安灵活就业人员基本养老保险缴费基数暂按不低于4511元;
缴费比例:个人承担20%;养老保险缴费个人902.2元。
(注:本文数据仅供参考,具体以当地缴费标准为准)
社保缴纳
缴纳社保比例
河南洛阳社保
灵活就业补贴
养老金
公司缴纳社保比例
4050补贴
社保缴纳
缴纳社保