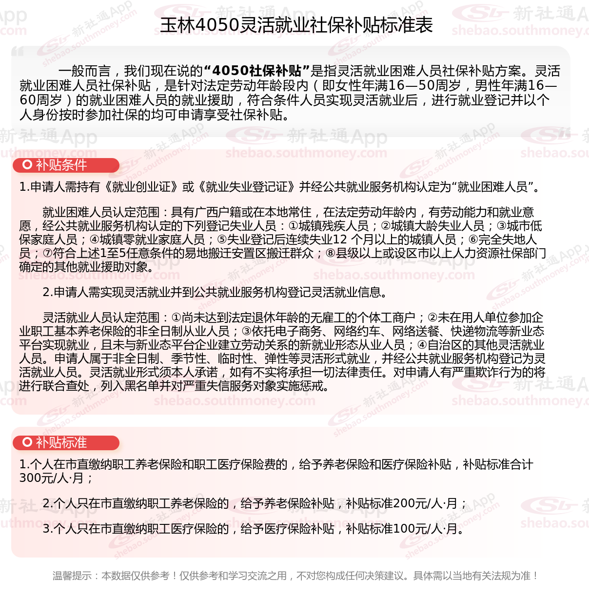
4050社保补贴标准据新社通app小编了解,通常,4050社保补贴包含基本医疗保险和基本养老保险两个险种,社保补贴金额为申请人实际缴纳基本养老保险和基本医疗保险金额的2/3,具体标准以当地社保局公布的数据为准!那么玉林4050灵活就业困难人员社保补贴标准是多少?玉林4050社保补贴需要符合什么条件?接下来随新社通APP小编具体了解一下4050社保补贴内容。
一、2025年玉林灵活就业4050社保补贴标准是多少?申请条件是什么?

二、2025年玉林不可以领取灵活就业4050社保补贴的六类人:
玉林不符合领取4050社保补贴的六类人如下:
1、超出自住房,有多余商品房或车辆;
2、非就业困难人员;
3、未以灵活就业人员身份交社保;
4、超出法定退休年龄的;
5、未失业登记;
6、农村户口。
三类人符合领取灵活就业4050社保补贴的标准:贫困户、低保对象、重度残疾人等三类主要就业困难人员。
不过,符合特殊情况的部分农村户口人员是可以申请的,具体要咨询当地社保部门了。
社保断交
缴纳社保
社保断交
灵活就业补贴
4050补贴
社保续交
佳木斯社保缴费标准是多少钱一个月?
社保缴纳
灵活就业补贴
缴纳社保