灵活就业社保成为很多自由职业者和打工人空窗期的最佳选择。那具体缴费是多少呢?接下来随社保网-APP一起了解灵活就业人员社保缴费的详情。
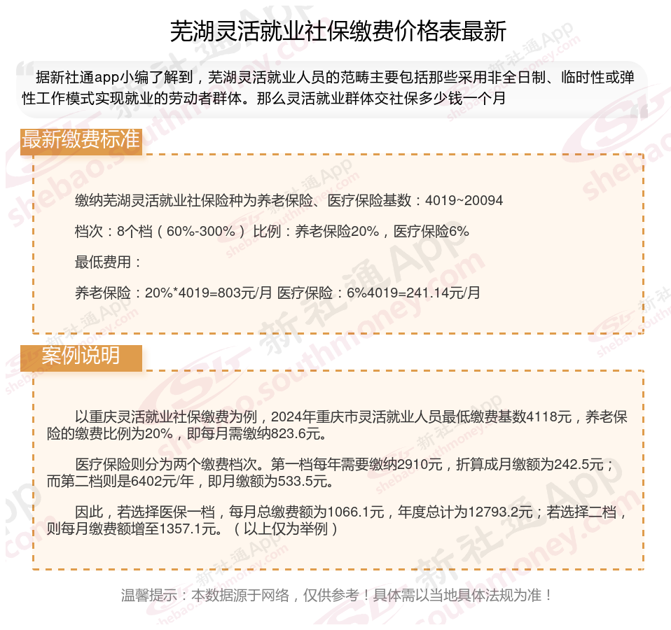
一、芜湖灵活就业人员社会保险缴费档次表,2025年最新个人社保养老保险缴费标准一览

二、社保都有哪些缴费档次?社保交什么档次最划算?
社保缴费档次详解:选哪个最划算?
大家好,今天我们来聊聊社保缴费档次的那些事儿。社保缴费档次其实很简单,主要分为四个档次:最低档(40%)、一档(60%)、二档(80%)和三档(100%)。具体怎么选,咱们一起来看看。
60%档次
这个档次的缴费基数是上年社会平均工资的60%。按照上面的例子,缴费基数就是1800元。月缴费金额大概是692.37元。这个档次相对来说比较适中,既能保证一定的保护,也不会给经济带来太大压力。
80%档次
这个档次的缴费基数是上年社会平均工资的80%。按照上面的例子,缴费基数就是2400元。月缴费金额大概是835.97元。这个档次适合那些想要更高保护的朋友,缴费越高,未来领取的养老金也会越多。
40%档次
这个档次的缴费基数是上年社会平均工资的40%。比如说,去年社会平均工资是3000元,那你选最低档的话,缴费基数就是1200元。养老、基本医疗、大病互助和生育险共同组成,月缴费金额大概是548.57元。这个档次适合预算有限的朋友,但需要注意的是,缴费档次越高,未来领取的养老金也会越多哦。
100%档次
这个档次的缴费基数是上年社会平均工资的100%。按照上面的例子,缴费基数就是3000元。月缴费金额大概是979.77元。这个档次适合那些经济条件较好,想要更高保护的朋友。
总的来说,社保缴费档次的选择还是要根据自己的实际情况来定。预算有限的朋友可以选择最低档,而想要更高保护的朋友可以选择更高的档次。当然,缴费年限也是一个重要的因素,缴得越久,未来领取的养老金也会越多。
灵活就业补贴
灵活就业补贴
4050补贴
塔城5险缴费标准
缴纳社保
灵活就业补贴
失业金领取
社保缴纳
养老金领取