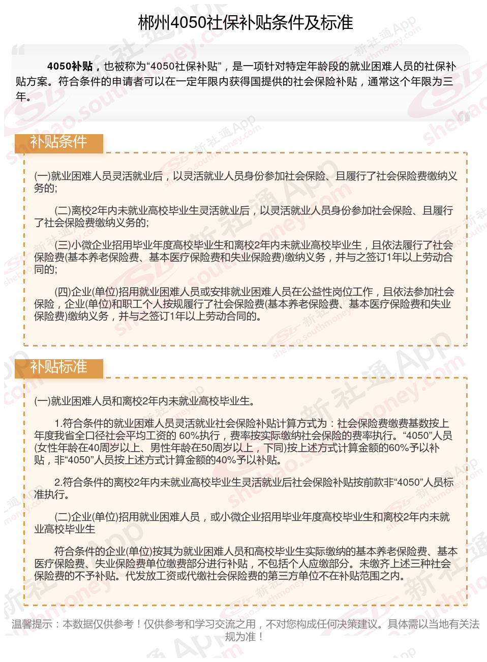
郴州4050灵活就业社保补贴标准如何?“4050补贴”需要以灵活就业身份参加职工养老和医疗保险,补贴标准不超过实际缴费的三分之二,最长3年,距离退休不足5年的可延长到退休。补贴对象包括国企下岗人员、低保家庭等。申请流程需要提交身份证、银行账户等。那么郴州4050灵活就业社保补贴标准是多少钱?郴州4050社保补贴条件是什么?接下来随新社通APP小编了解一下郴州4050灵活就业社保补贴标准最新资讯。
一、郴州灵活就业人员领4050补贴能领到多少钱,补贴补多少呢?(郴州4050社保补贴标准2025)

二、郴州灵活就业4050社保补贴申请流程:
郴州办理4050社保需要哪些手续?
所需材料
办理4050社保补贴时,需要准备以下材料:
有效身份证件:包括身份证、户口簿等。
《就业失业登记证》:原件和复印件。
社保缴费凭证:灵活就业个人缴纳的养老保险、医疗保险凭证的原件(如原件丢失,可凭社保经办机构开具的个人缴费证明)。
托管合同书(如有):部分地区可能需要提供。
其他相关表格:由申请人填写的相关申请表格。
办理流程
办理4050社保补贴的流程通常包括以下几个步骤:
准备材料:按照上述要求准备好所有相关材料。
提出申请:携带准备好的材料,前往户籍所在地的街道(乡镇)劳动事务所或社区劳动工作站提出申请。
审核与公布:劳动事务所或社区劳动工作站将对申请人的材料进行初审,并进行公布。公布无异议后,将材料上报至市就业办审核。
复核与拨付:市就业办审核通过后,将材料交至市部门复核。复核通过后,部门将通过指定的银行直接将补贴资金拨付给申请人本人。
三、?如何查询4050补贴到账情况?4050补贴怎么查?
要查询社保卡里面的4050补贴款,可以通过以下方式进行:
查询方式
电话查询:拨打人力资源社保咨询服务电话12333,根据语音提示或人工服务查询4050补贴的到账情况。
窗口查询:携带本人有效证件(如身份证、社保卡等)至当地社保局办公大厅窗口,直接询问工作人员并查询补贴到账记录。
终端查询:如果所在地区设有社保自助查询终端,可以通过该终端进行社会保险查询,包括4050补贴的到账情况。
4050补贴
灵活就业补贴
社保缴纳
退休养老金
社保缴纳
永州
灵活就业补贴
泰安社保缴纳比例
灵活就业补贴
社保断交