社保个人交需要多少钱一个月?根据新社通app-社保缴费查询工具提供的2025社保缴费标准详情数据如下:

灵活就业者需要根据自己的实际情况和需求来选择适合自己的社保方案。
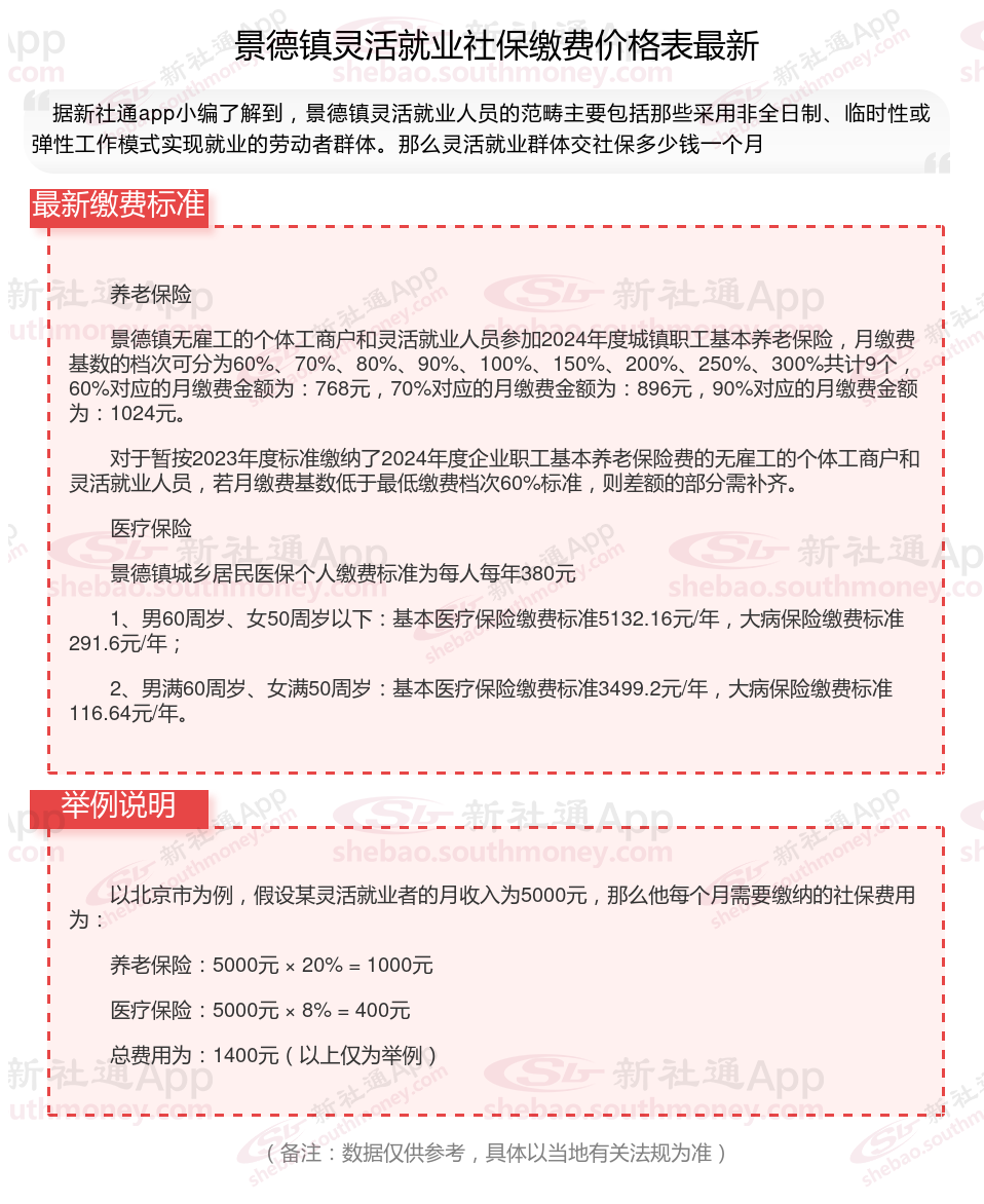
据新社通app数据显示,景德镇灵活就业人员养老保险缴费基数2024-2025年最新标准如下:
缴费基数下限暂按不低于3839元/月执行。按照个人20%的缴费费率,个人养老保险缴费金额低于767.8元/月。
(注:本文数据仅供参考,具体以当地缴费标准为准)
社保缴纳
4050补贴
缴纳社保
缴纳社保
晋中5险缴费标准
4050补贴
大同5险缴费标准
社保缴纳
缴纳社保
池州5险缴费标准