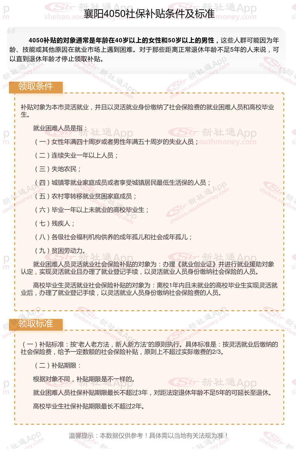
襄阳4050灵活就业社保补贴是什么?今天聊一下4050补贴话题。44050社保补贴标准据新社通app小编了解,通常,4050社保补贴包含基本医疗保险和基本养老保险两个险种,社保补贴金额为申请人实际缴纳基本养老保险和基本医疗保险金额的2/3,具体标准以当地社保局公布的数据为准!那么襄阳4050灵活就业社保补贴标准是多少钱?襄阳4050社保补贴可以领取多少?接下来随新社通APP小编了解一下襄阳4050灵活就业社保补贴的最新资讯。
一、2025年襄阳灵活就业4050社保补贴在哪办理?
襄阳灵活就业4050社保申请可以在户口所在地乡镇、街道(开发委)所属社区(村)办理。
1.申请资料:《再就业优惠证》或《就业失业登记证》原件及复印件、身份证复印件、灵活就业证明1份、《审核认定表》一式两份、银行出具的加盖公章的缴纳社会保险费单据。
2.申请地点:到户口所在地乡镇、街道(开发委)所属社区(村)办理申报登记手续。
3.申请时间:2-4月。
二2025年襄阳灵活就业4050社保补贴标准及条件是什么

社保缴纳
灵活就业补贴
社保缴纳
灵活就业补贴
广西钦州社保缴费
社保缴纳
社保缴纳
4050补贴
社保缴纳
退休工资计算方法