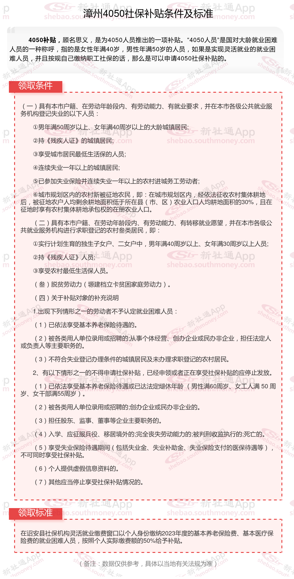
4050补贴主要是针对大龄就业困难人群的社保补贴,申请条件包括年龄、就业困难、灵活就业并自费缴纳社保,需要持有失业登记证,不同地区可能有细微差别,比如农村户口的限制。那么漳州4050灵活就业社保补贴标准是多少钱?漳州4050社保补贴条件是什么?接下来随新社通APP小编了解一下最新资讯。
一、2025年漳州灵活就业4050社保补贴标准及条件是什么

二、2025年漳州灵活就业4050社保补贴去哪里办理?
漳州灵活就业4050社保申请可以在户口所在地乡镇、街道(开发委)所属社区(村)办理。
1.申请时间:2-4月。
2.申请地点:到户口所在地乡镇、街道(开发委)所属社区(村)办理申报登记手续。
3.申请资料:《再就业优惠证》或《就业失业登记证》原件及复印件、身份证复印件、灵活就业证明1份、《审核认定表》一式两份、银行出具的加盖公章的缴纳社会保险费单据。
灵活就业补贴
公司加个人社保
缴纳社保
灵活就业补贴
社保缴纳
昆明社保缴费价格
缴纳社保
梅州社保缴费价格
灵活就业补贴
社保缴纳比例