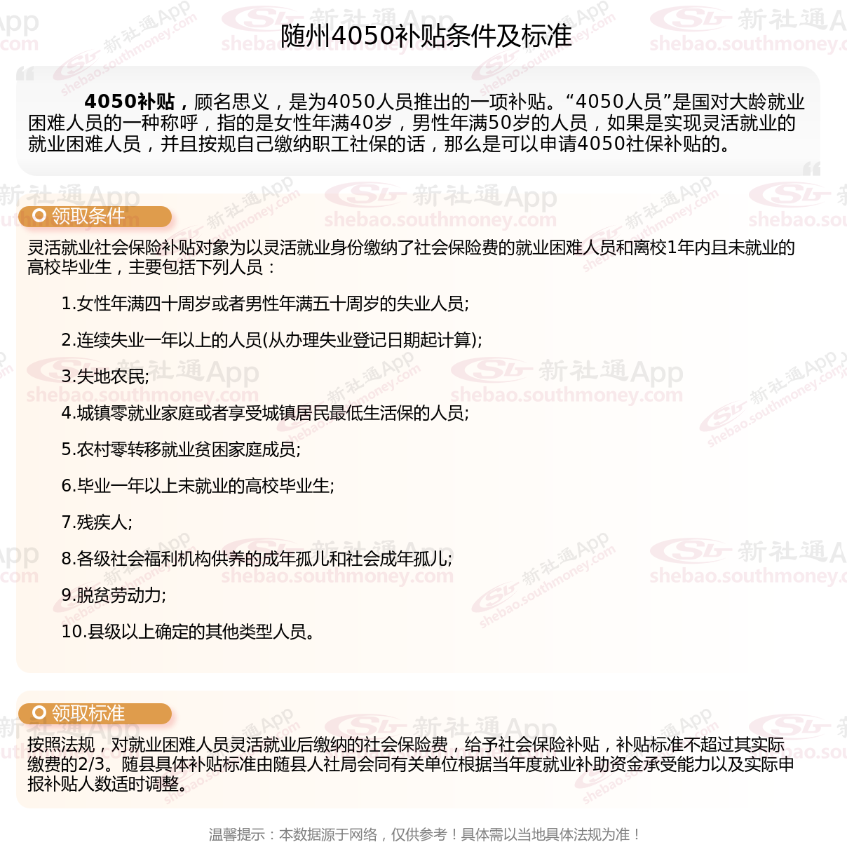
随州4050灵活就业社保补贴是什么?今天聊一下4050补贴话题。4050补贴听起来像是一个针对特定年龄人群的社保补贴。比如女性需年满40周岁,男性需年满50周岁(以申请当年12月31日为截止日期)。那么随州4050灵活就业社保补贴标准是多少钱?随州4050社保补贴可以领取多少?接下来随新社通APP小编了解一下随州4050灵活就业社保补贴的最新资讯。
一、随州4050社保补贴标准是什么?附条件

二、随州灵活就业4050社保补贴申请流程:
随州4050社保补贴办理流程是什么,如下:
符合条件的申请人需要携带相关证件和资料到户口所在地的社区劳动服务中心进行申请。
工作人员会对申请人的资料进行审核,并核实其是否符合申请条件。
如果申请人的资料齐全、符合条件,工作人员会为其办理社保补贴手续。
申请人需要按规的时间和地点领取社保补贴。
补贴标准:
以就业困难人员的实际缴费基数(最高不超过上年度全市在岗职工月平均工资的60%)计算的用人单位应支付的基本养老保险、基本医疗保险和失业保险费用之和。
补贴期限:与用人单位招用就业困难人员社会保险补贴期限合并计算,在就业困难人员距国法定退休年龄超过5年之前,累计不超过36个月;在就业困难人员距国法定退休年龄不足5年期间,累计不超过60个月。就业困难人员灵活就业社会保险补贴资金从失业保险基金列支。
社保断交
社保缴纳基数
缴纳社保比例
灵活就业补贴
社保缴纳
个人可以缴纳社保吗
达州社保缴费
灵活就业补贴
社保缴纳基数
灵活就业补贴