4050补贴需要以灵活就业身份参加职工养老和医疗保险,补贴标准不超过实际缴费的三分之二,最长3年,距离退休不足5年的可延长到退休。补贴对象包括国企下岗人员、低保家庭等。申请流程需要提交身份证、银行账户等。那么济南4050灵活就业社保补贴标准是多少钱?济南4050社保补贴条件是什么?接下来随新社通APP小编了解一下最新资讯。
一、2025年济南灵活就业4050社保补贴怎么申请
济南4050社保补贴如何办理,申请流程如下:(1)符合领取条件的灵活就业人员向街道劳保机构申报就业,并凭《再就业优惠证》、社会保险缴费凭证等相关材料,向街道劳保机构提出社会保险补贴申请;
(2)街道劳保机构核实灵活就业人员的就业情况,出具灵活就业证明,并为其向当地县级以上劳保部门申请社会保险补贴;
(3)经劳保部门审核、财部门复核后,将补贴资金直接支付给本人;社会保险补贴标准按灵活就业人员实际缴纳社会保险费的一定比例计算。具体补贴方法由各、自治区、直辖市根据《资金管理通告》制定。
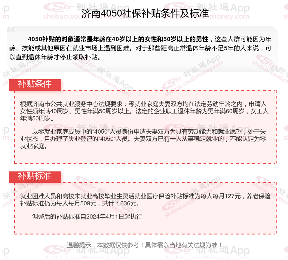
二、济南灵活就业4050社保补贴标准2025年(4050社保条件是什么)

交社保
灵活就业补贴
社保缴费基数及比例
4050补贴
社保断交
灵活社保缴费
缴纳社保
社保缴纳
缴纳社保
社保