“4050人员”是国对大龄就业困难人员的一种称呼,指的是女性年满40岁,男性年满50岁的人员,那么河北保定4050灵活就业社保补贴标准是多少钱?河北保定4050社保补贴条件是什么?接下来随新社通APP小编了解一下最新资讯。
一、2025年河北保定4050社保补贴申请流程
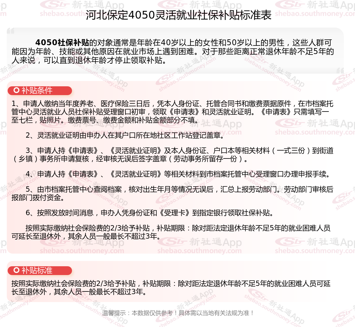
河北保定申请4050社保补贴的具体流程如下:
准备材料与初步申请
申请人需符合4050社保补贴的条件,即女性年满40周岁,男性年满50周岁,且已按规及时缴纳社会保险费,并被相关部门认定为就业困难人员。此步骤中,就业困难人员需进行失业登记和申请就业困难人员认定。
符合条件的申请人,需携带本人身份证、托管合同书和缴费票据原件,于缴纳当年度养老、医疗保险三日后,前往市档案托管中心灵活就业人员社保补贴受理窗口进行初审。在初审过程中,申请人将领取《申请表》和灵活就业证明。《申请表》需填写一至七栏,并贴上照片,而缴费票号、缴费金额和补贴金额部分则无需填写。
材料审核与复核
灵活就业证明需由申办人在其户口所在地社区劳动工作站进行登记盖章,以证实其灵活就业状态。
申请人需持《申请表》、《灵活就业证明》及本人身份证、户口本等相关材料(一式三份)前往街道(乡镇)劳动事务所进行复核。经审核无误后,劳动事务所将签字盖章,并留存一份材料。
申报手续与补贴发放
复核通过后,申请人需持相关材料到市档案托管中心受理窗口办理申报手续。市档案托管中心将查阅档案,核对申请人的出生年月等情况,确保无误后汇总上报劳动部门。
劳动部门将对上报的材料进行审核,审核通过后报部门拨付资金。
按照发放时间,申办人需凭身份证和《受理卡》到指定银行领取社保补贴。
在办理过程中,申请人需确保提供的所有材料真实有效,且符合相关法规。如有任何疑问或需要进一步的帮助,可咨询当地社保部门或相关机构。此外,值得注意的是,4050社保补贴法规可能因地区而异,具体流程和要求请以当地法规为准。
二、2025年河北保定4050社保补贴标准及条件

三、河北保定4050补贴领取后是不是影响退休金领取呢
4050补贴领取后不影响退休金,需要的条件如下:
就业困难认定期间必须依法缴纳社保费,含养老保险费和医疗保险费
依法进行登记失业,并符合4050年龄条件,即男性年满50周岁、女性年满40周岁
有劳动能力、有就业要求,并在各级公共就业服务机构进行了失业登记
四、?河北保定社保断交有什么影响?
社保缴费中断对个人会造成哪些影响,社保缴费中断该怎么办?
社保缴费中断对个人会造成以下影响:
养老金待遇减少:如果社保缴费中断,累计缴费年限会缩短,导致最终领取的养老金金额减少。
医疗报销权益丧失:社保中断期间,可能无法享受医疗报销等福利待遇。
退休时间延后:如果到法定退休年龄时缴费年限不够,需要顺延缴费满15年后才可办理退休手续。
个人账户累计减少:社保中断会导致个人账户累计金额相对较少。
针对社保缴费中断的情况,应对方法包括:
补缴:如果是因为换工作或其他原因导致社保断缴,可以通过补缴来恢复正常状态。
调整户籍地:如果因换工作、换城市等原因导致社保断缴,可以尝试回到原户籍地继续参保。
查询并补缴:可以通过社保局或相关平台查询自己的社保缴费记录,并根据法规进行补缴。
转移接续:对于因换工作、换城市等原因导致的社保断缴,可以考虑转移接续的方式处理。
总之,面对社保缴费中断的情况,应积极采取方法,如补缴、调整户籍地等,以避免可能带来的负面影响。同时,也要注意不要轻易断缴,以免影响未来的养老金领取和医疗报销权益。
灵活就业补贴
灵活就业补贴
养老金异地领取
社保断交
4050补贴
图木舒克
社保缴费基数及比例
灵活就业补贴
社保缴纳
社保缴纳