灵活就业人员缴纳的社保费用,通常是根据当地的社保缴费基数来计算。每个地区的缴费基数都不一样,以江苏为例,2024年灵活就业的最低缴费档次是10785.6元。
那么,个人社保要交多少钱一个月呢?根据新社通app-社保缴费查询工具提供的2025社保缴费标准详情数据:

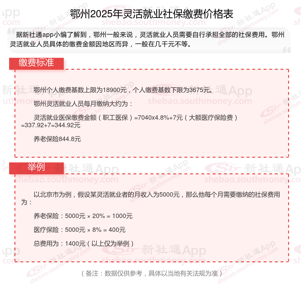
据新社通app数据显示,鄂州灵活就业人员养老保险缴费基数2024-2025年最新标准如下:
缴费基数下限暂按不低于3675元/月执行。按照个人20%的缴费费率,个人养老保险缴费金额低于735元/月。
(注:本文数据仅供参考,具体以当地缴费标准为准)
》》还不知道自己社保缴纳明细吗?点击新社通app社保计算器,查询所在城市社保缴费明细!
新社通app数据所得,数据仅供参考。
4050补贴
周口5险缴费标准
4050补贴
社保缴纳
社保缴纳比例
灵活就业补贴
社保可以自己缴纳
缴纳社保
社保断交
缴纳社保