今天聊一下4050补贴的相关内容。4050补贴听起来像是一个针对特定年龄人群的社保补贴。比如女性需年满40周岁,男性需年满50周岁(以申请当年12月31日为截止日期)。那么甘肃酒泉4050灵活就业困难人员社保补贴多少钱?甘肃酒泉4050社保补贴可以申请吗?接下来随新社通APP小编具体了解一下4050社保补贴内容。
一、2025年甘肃酒泉灵活就业4050社保补贴怎么申请
甘肃酒泉4050社保补贴如何办理,申请流程如下:(1)符合领取条件的灵活就业人员向街道劳保机构申报就业,并凭《再就业优惠证》、社会保险缴费凭证等相关材料,向街道劳保机构提出社会保险补贴申请;
(2)街道劳保机构核实灵活就业人员的就业情况,出具灵活就业证明,并为其向当地县级以上劳保部门申请社会保险补贴;
(3)经劳保部门审核、财部门复核后,将补贴资金直接支付给本人;社会保险补贴标准按灵活就业人员实际缴纳社会保险费的一定比例计算。具体补贴方法由各、自治区、直辖市根据《资金管理通告》制定。
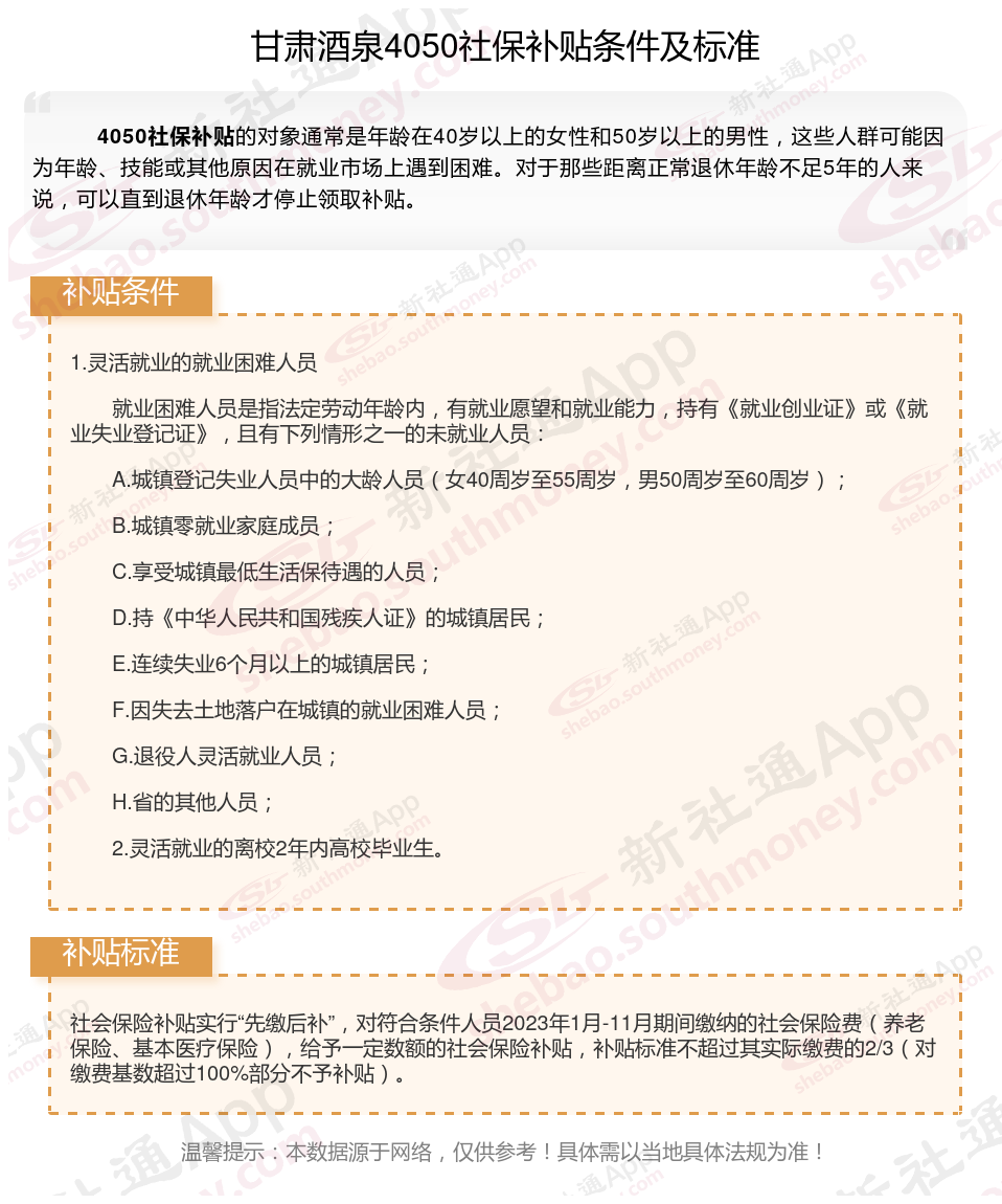
二、甘肃酒泉灵活就业4050社保补贴标准2025年(4050社保条件是什么)

退休金计算方法
渭南社保缴费标准是多少钱一个月?
社保缴纳
社保卡不见
社保和农保
社保缴纳基数
缴纳社保
灵活社保缴费
4050补贴