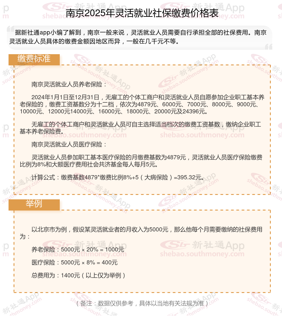
据新社通app数据显示,南京企业灵活就业养老保险的缴费基数为:4494元。
缴费比例:在企业参保缴费的情况下,单位缴纳比例为16%,个人缴纳比例为8%。而灵活就业人员参保缴费的比例为个人20%。
另外,需要注意的是,这些缴费标准可能会随着时间和方案的变化而调整。为了获取最新的南京灵活就业养老保险缴费标准信息,建议查阅相关消息或咨询当地社保部门。总的来说,了解并遵守当地的养老保险缴费标准是每个人的责任,也是保证个人权益的重要方案。
(注:本文数据仅供参考,具体以当地缴费标准为准)
自己社保一个月多少钱?根据新社通app-社保缴费查询工具提供的2025社保缴费标准详情数据如下:

社保需要缴纳多少年才有退休金?
法定退休年龄根据不同人群和工种有所不同。通常情况下,男性职工的法定退休年龄是60周岁,女性干部的法定退休年龄是55周岁,女性工人的法定退休年龄是50周岁。然而,对于从事井下、高空、高温、特别繁重体力劳动或其他有害身体健康的工作的职工,退休年龄有所提前。具体为男职工年满55周岁、女职工年满45周岁。此外,如果职工因病或非因工致残,由医院证明并经有关部门确认完全丧失劳动能力的,退休年龄为男年满50周岁、女年满45周岁。
请注意,退休年龄的具体法规可能会根据方案调整而有所变化,建议您咨询当地社保部门或人力资源部门以获取最准确的信息。
温馨提示:本数据源于网络,仅供参考!具体需以当地具体法规为准!
和田
社保和农保
4050补贴
缴纳社保
灵活就业补贴
农村每年交的社保到底需要交到多少年?
灵活就业补贴
缴纳社保
缴纳社保
4050补贴