灵活就业人员具备以个人身份参与职工社保的资格,其缴费基数与当地社会平均工资紧密关联,缴费档次在社会平均工资的60%至300%区间内可自由抉择。四川眉山灵活就业人员社保缴费最低标准是多少?下面随新社通小编一起了解灵活就业人员社保详情。
职工社保与灵活就业社保在参加的险种、缴费主体与比例、缴费基数与比例、户籍限制与缴费意愿以及保险对象与享受待遇等方面都存在显著差异。
据新社通app数据显示,2024-2025年四川眉山灵活就业人员养老保险的缴费标准是根据缴费基数来确定的:
个人养老保险缴费比例为20%,缴费基数的下限为4511元。
(注:本文数据仅供参考,具体以当地缴费标准为准)
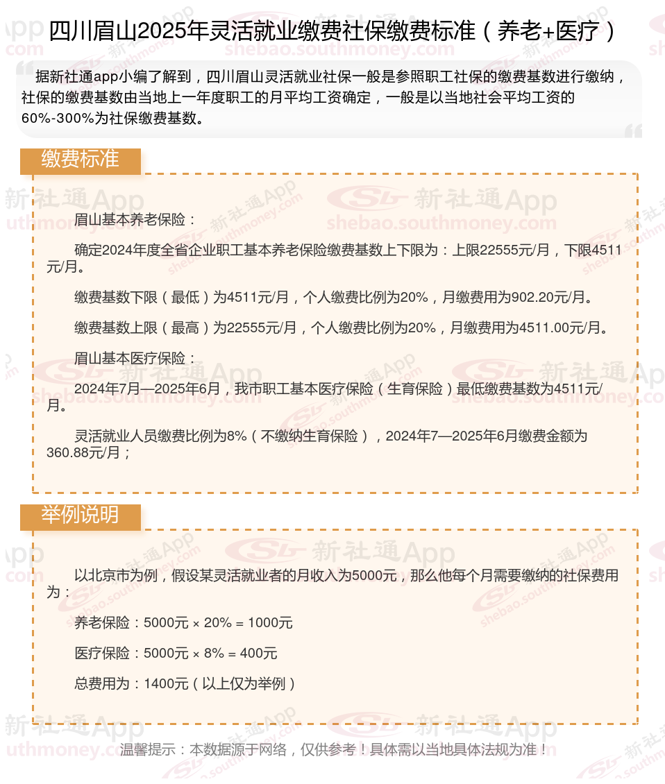
四川眉山灵活就业社保缴费标准来了 灵活就业社保最低要交多少钱?根据新社通app-社保缴费查询工具提供的最新数据如下:

眉山基本养老保险:
确定2024年度全省企业职工基本养老保险缴费基数上下限为:上限22555元/月,下限4511元/月。
缴费基数下限(最低)为4511元/月,个人缴费比例为20%,月缴费用为902.20元/月。
缴费基数上限(最高)为22555元/月,个人缴费比例为20%,月缴费用为4511.00元/月。
眉山基本医疗保险:
2024年7月—2025年6月,我市职工基本医疗保险(生育保险)最低缴费基数为4511元/月。
灵活就业人员缴费比例为8%(不缴纳生育保险),2024年7—2025年6月缴费金额为360.88元/月;
吉林灵活就业人员
灵活缴费标准
4050补贴
沧州社保缴纳比例
社保断交
退休工资计算
4050补贴
社保缴纳
退休工资计算
文昌社保