4050补贴主要是针对大龄就业困难人群的社保补贴,申请条件包括年龄、就业困难、灵活就业并自费缴纳社保,需要持有失业登记证,不同地区可能有细微差别,比如农村户口的限制。那么衢州4050灵活就业社保补贴标准是多少钱?衢州4050社保补贴条件是什么?接下来随新社通APP小编了解一下最新资讯。
一、衢州4050补贴领取后影响退休金吗
4050补贴领取后不影响退休金,需要的条件如下:
依法进行登记失业,并符合4050年龄条件,即男性年满50周岁、女性年满40周岁;
就业困难认定期间必须依法缴纳社保费,含养老保险费和医疗保险费,
有劳动能力、有就业要求,并在各级公共就业服务机构进行了失业登记。
二、衢州灵活就业4050社保补贴怎么申请
衢州怎样可以申请4050社保补贴?材料与流程如下:
准备材料
《就业失业登记证》原件和复印件。
灵活就业个人缴纳的养老保险、医疗保险凭证的原件,或社保经办机构开具的个人缴费证明。
身份证原件和复印件。
如有个体工商营业执照,需提供原件和复印件。
本人填写的相关表格。
申领流程
线下申请
申请人缴纳当年度养老、医疗保险费用后,携带上述材料至当地档案托管中心灵活就业人员社保补贴受理窗口进行初审,领取《申请表》和灵活就业证明。
灵活就业证明需由申办人在其户口所在地社区劳动工作站登记盖章。
持《申请表》、《灵活就业证明》及身份证、户口本等相关材料到街道(乡镇)劳动事务所申请复核,经审核无误后签字盖章。
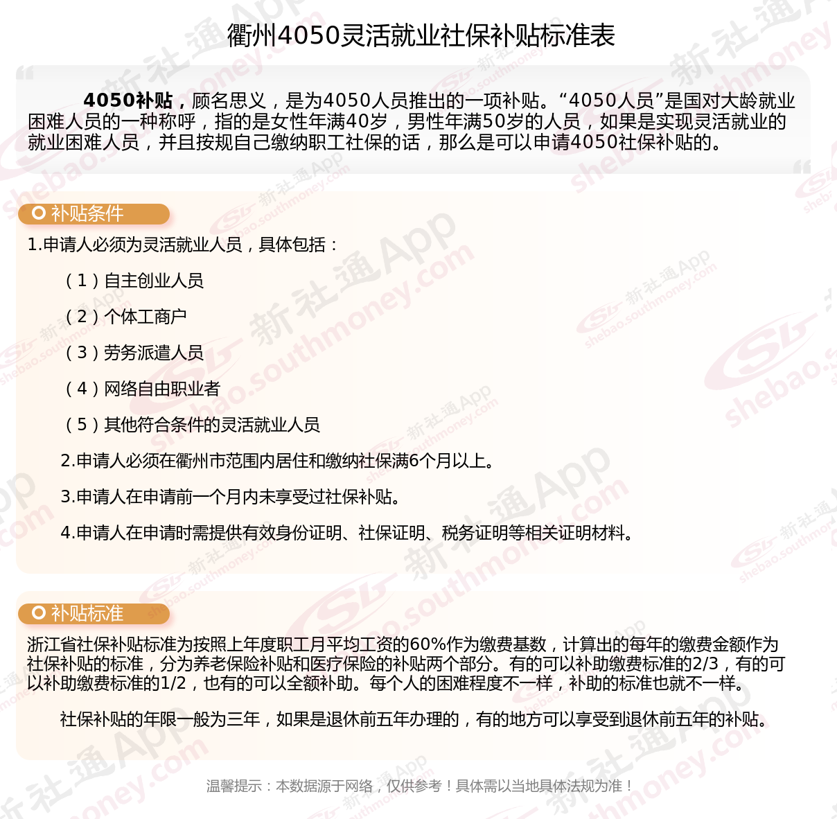
三、衢州灵活就业4050社保补贴标准及条件是什么

灵活就业补贴
灵活就业补贴
灵活就业补贴
灵活社保缴费
灵活就业补贴
灵活就业补贴
缴纳社保标准
社保缴纳
社保断交
社保缴纳