所谓的社保,其实是养老保险,也就是俗称的“五险一金”。它是由养老保险、医疗保险、失业保险、工伤保险、生育保险及住房公积金组成。
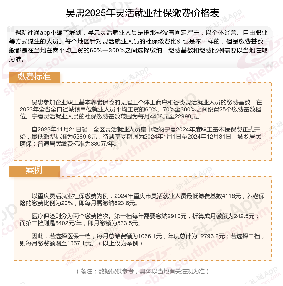
接下来了解一下,吴忠灵活就业人员社保缴费标准是多少?退休能领多少钱呢?根据新社通app-社保缴费查询工具提供的2025社保缴费标准详情数据:

新社通APP社保计算器,可以查询您的社保缴费明细啦~,点击下方获取
新社通社保计算器计算所得,数据仅供参考。
据新社通app数据显示,2024-2025年吴忠灵活就业人员养老保险的缴费标准:
养老保险缴费基数的下限为5070元;养老保险缴费比例为20%。
(注:本文数据仅供参考,具体以当地缴费标准为准)
什么是社保缴纳基数?
社保缴费基数,即社保缴纳的缴费标准。每年各地都会根据上一年度全省在岗职工月平均工资的60%-300%来确定
例如:石家庄2024年的社保最低缴费基数是:3920.55元,最高缴费基数则是:19602.75元
社保缴纳
灵活就业补贴
灵活就业补贴
缴纳社保比例
灵活就业补贴
4050补贴
社保缴纳
社保和农保
灵活就业补贴
4050补贴