据新社通app数据显示,琼海灵活就业养老保险缴费基数2024-2025年最新标准如下:
2025年琼海城镇职工社会保险缴费基数用人单位及其职工(包括有雇工的个体工商户及其雇工)分别按2024年度全口径省平的60%(4830元/月)和300%(24150元/月)核定缴费基数的下限和上限执行。
个人缴费比例:20%;
(注:本文数据仅供参考,具体以当地缴费标准为准)
琼海灵活就业人员社保每月交多少钱?根据新社通app-社保缴费查询工具提供的最新数据如下:

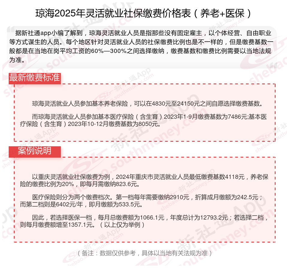
琼海灵活就业人员参加基本养老保险,可以在4830元至24150元之间自愿选择缴费基数。
而琼海灵活就业人员参加基本医疗保险(含生育)2023年1-9月缴费基数为7486元;基本医疗保险(含生育)2023年10-12月缴费基数为8050元。
断缴社保的影响大不大?
失业保险:其实对于大家来说,如果断缴社保,其含义就是失业了吧。如果是非本人意愿失业,失业保险业务缴费满一年以上,可以领取失业金待遇。最长不超过24个月,代缴基本医疗保险。如果领完失业金距离退休不足一年的,可以延长到退休为止。未来推动渐进式退休以后,甚至还会给代缴基本养老保险。
养老保险:断交期间不累计年限:断交后重新续交,缴费年限会接续计算。养老金待遇可能减少:因断交期间未缴费,个人账户金额减少,退休后养老金待遇可能略低。
生育保险:生育保险和医疗保险一样,都是不能断缴超过3个月,超过3个月,超过三个月后缴纳年限则会重新开始计算,不过如果用户近几年没有生育计划,也不会有非常大的影响。
工伤保险是即交即用的,断交后立即失效,需要重新缴纳才能享受,不存在累计年限的问题。
医疗保险:累计缴费年限达到20年或以上,那么就不会影响养老待遇与医保报销。但需要注意的是,社保停交超过3个月,医保再续交会进入6个月等待期,这期间住院不能报销。而且在重新续缴上社保之后,断缴期间所产生的医疗费用也无法报销。
4050补贴
灵活就业补贴
灵活就业补贴
4050补贴
灵活社保缴费
灵活就业补贴
灵活就业补贴
社保缴纳
灵活就业补贴
社保断交