社保缴费是指参加各类社保保险并缴纳保费的行为,一般情况下指的是养老保险、医疗保险、失业保险、工伤保险、生育保险的缴费。社保缴费主要分为两个部分,即单位缴纳部分和个人缴纳部分。
那么,2025年个体户怎么交社保?根据新社通app-社保缴费查询工具提供的2025社保缴费标准详情数据:

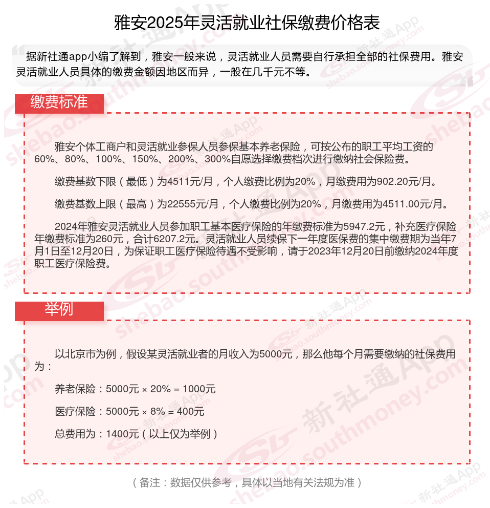
据新社通app数据显示,雅安养老保险缴费基数2024-2025年最新标准如下:
雅安灵活就业人员基本养老保险缴费基数暂按不低于4511元;
缴费比例:个人承担20%;养老保险缴费个人902.2元。
(注:本文数据仅供参考,具体以当地缴费标准为准)
社保需要交多少年才可以领养老金?
社保交满15年并且达到法定退休年龄可以领取退休金。根据《中华人民共和国社会保险法》第十六条参加基本养老保险的个人,达到法定退休年龄时累计缴费满十五年的,按月领取基本养老金。
参加基本养老保险的个人,达到法定退休年龄时累计缴费不足十五年的,可以缴费至满十五年,按月领取基本养老金;也可以转入新型农村社会养老保险或者城镇居民社会养老保险,按照法规享受相应的养老保险待遇。
法定的退休年龄为女性55周岁,男性60周岁,社保养老金即是按照这两个年龄段进行领取。
温馨提示:本数据仅供参考!具体需以当地有关法规为准!
4050补贴
灵活就业补贴
社保缴费
灵活就业补贴
灵活就业补贴
退休工资计算方法
灵活就业补贴
退休金计算方法
4050补贴
缴纳社保