据新社通app数据显示,贺州灵活就业养老保险的缴费基数为:4053.6元。灵活就业人员参保缴费的比例为个人20%。
另外,需要注意的是,这些缴费标准可能会随着时间和方案的变化而调整。建议查阅相关消息或咨询当地社保部门。
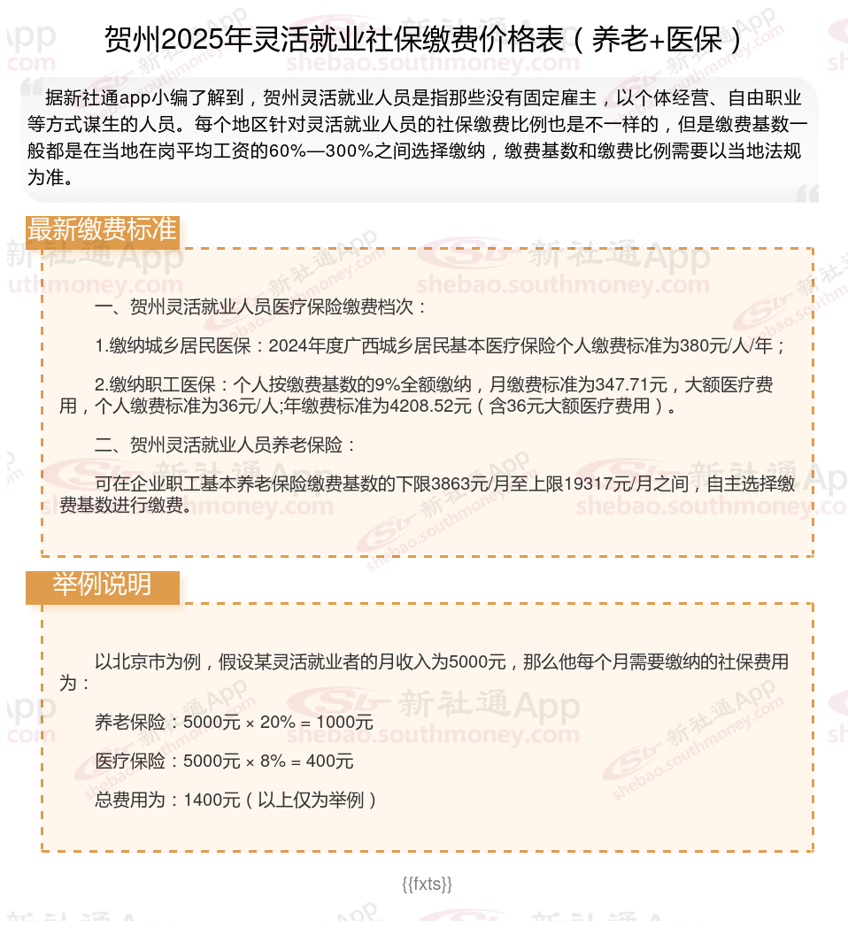
(注:本文数据仅供参考,具体以当地缴费标准为准)
灵活就业者买社保一个月费用要交多少钱?每月需要缴纳多少费用?根据新社通app-社保缴费查询工具提供的2025社保缴费标准详情数据如下:

灵活就业人员养老保险缴费算法
灵活就业人员参保费率一般为20%(8%计入个人账户),可选择社会平均工资的60%、100%、300%等各种档位作为缴费基数:
缴费金额=社会平均工资×档位×20%计入个人账户=社会平均工资×档位×8%,
退休后到底拿多少养老金与哪些因素有关?
退休年龄:一方面增大了人们养老保险缴费年限长的可能性,另一方面也降低了个人账户养老金计发月数。
提高缴费档次
养老保险实行60%至300%的浮动缴费档次,尽可能选择更高的缴费档次来增加养老金收入。
事业单位一般都是选择100%档次,企业高层一般选择的档次要高于100%,而一些灵活就业人员只会选择60%档次。
因此提高缴费档次可以有效提高养老金。
缴费年限:是指参保人员退休前累计缴纳基本养老保险费的年数。每满12个月按一年计算,不满一年的,保留小数点后两位。累计缴费年限并不要求连续不中断缴纳。
社保缴费基数分为上下限
缴费基数上限:职工工资收入超过上一年省、市在岗职工月平均工资算术平均数300%以上的部分不计入缴费基数。
缴费基数下限:职工工资收入低于上一年省、市在岗职工月平均工资算术平均数60%的,以上一年省、市在岗职工月平均工资算术平均数的60%为缴费基数。
社保缴费基数直接影响参保人员的社会保险待遇。缴费基数越高,个人帐户储存额就越多,可支配使用的医疗费用就越多,退休时领取的养老金也越高。
(备注:数据仅供参考,具体以当地有关法规为准)
灵活就业补贴
社保断交
4050补贴
养老金异地领取
4050补贴
社保断交
4050补贴
灵活就业补贴
贵州毕节社保
社保缴纳