灵活就业社保通常只包括医疗保险和养老保险,具体细节可能因地区而异。
据新社通app数据显示,2024-2025年唐山灵活就业人员养老保险的缴费标准:
养老保险缴费基数的下限为3920.55元;养老保险缴费比例为20%。
(注:本文数据仅供参考,具体以当地缴费标准为准)
唐山灵活就业社保缴费标准,唐山社保缴费多少钱?下表是2024-2025年唐山社保费用明细参考,根据新社通app-社保缴费查询工具提供的最新数据如下:

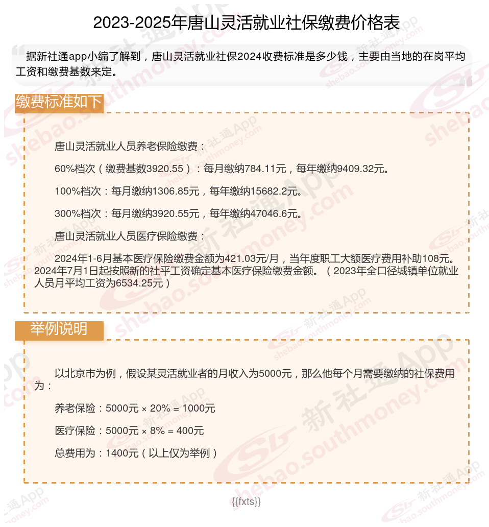
唐山灵活就业人员养老保险缴费:
60%档次(缴费基数3920.55):每月缴纳784.11元,每年缴纳9409.32元。
100%档次:每月缴纳1306.85元,每年缴纳15682.2元。
300%档次:每月缴纳3920.55元,每年缴纳47046.6元。
唐山灵活就业人员医疗保险缴费:
2024年1-6月基本医疗保险缴费金额为421.03元/月,当年度职工大额医疗费用补助108元。2024年7月1日起按照新的社平工资确定基本医疗保险缴费金额。(2023年全口径城镇单位就业人员月平均工资为6534.25元)
相关案例计算:
假设唐山有个同事刘某养老保险缴费基数为3726元,灵活就业个人按照20%的比例缴纳养老保险费用。则刘某的养老保险缴费计算如下:
养老保险费金额=养老保险缴费基数*个人缴费比例
个人缴费部分:
据新社通app养老保险计算器显示,缴费金额:3726元*20%=745.2元。所以,刘某每月需要个人缴纳745.2元的养老保险费用。
请注意,这只是一个基本的计算示例。实际上,养老保险的缴费金额还可能受到其他因素的影响,如个人工资水平超过或低于当地社会平均工资的一定倍数时,缴费基数的确定会有所不同。此外,各地的具体方案也可能会有所差异,因此在实际计算时,需要参考当地的相关方案。
如果您需要具体的计算或了解更详细的信息,建议您咨询当地的社保部门或相关机构,以获取最准确的信息。
灵活就业社保通常允许灵活就业者在一定范围内自主选择,以适应他们不同的经济状况和需求。
灵活就业补贴
灵活社保缴费
社保续交
社保续交
缴纳社保
2025年秦皇岛4050社保补贴新规
灵活社保缴费
社保缴纳